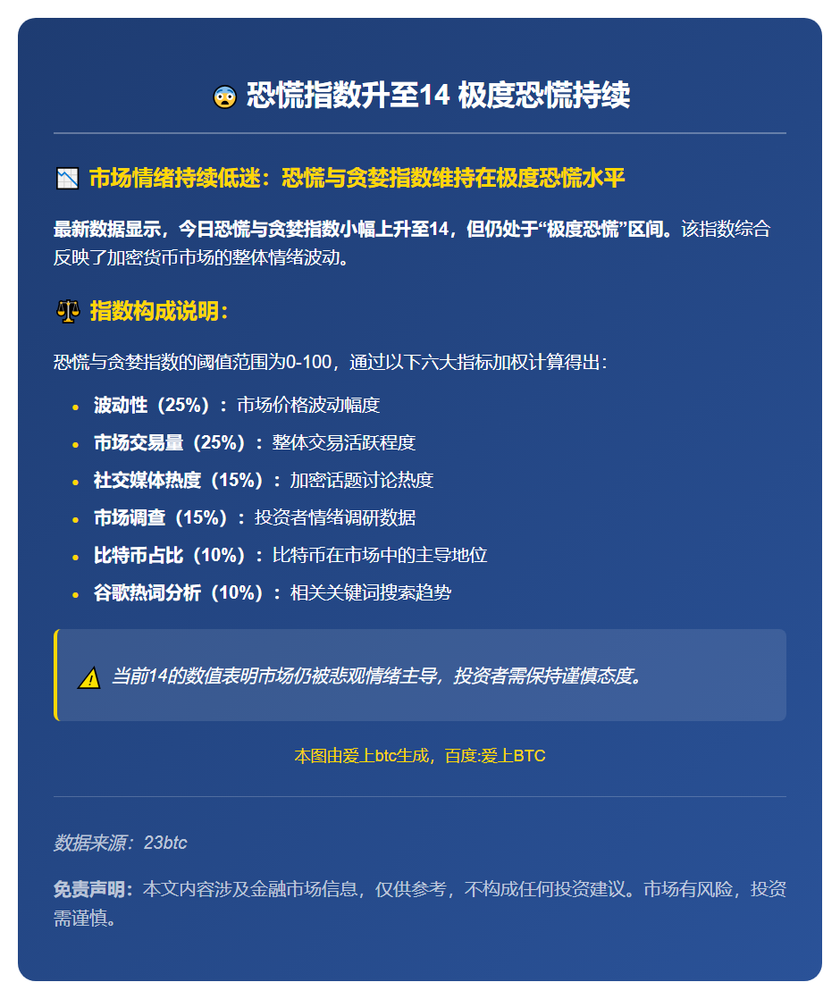
市场情绪持续低迷:恐慌与贪婪指数维持在极度恐慌水平
最新数据显示,今日恐慌与贪婪指数小幅上升至14,但仍处于“极度恐慌”区间。该指数综合反映了加密货币市场的整体情绪波动。
指数构成说明:
恐慌与贪婪指数的阈值范围为0-100,通过以下六大指标加权计算得出:
- 波动性(25%):市场价格波动幅度
- 市场交易量(25%):整体交易活跃程度
- 社交媒体热度(15%):加密话题讨论热度
- 市场调查(15%):投资者情绪调研数据
- 比特币占比(10%):比特币在市场中的主导地位
- 谷歌热词分析(10%):相关关键词搜索趋势
当前14的数值表明市场仍被悲观情绪主导,投资者需保持谨慎态度。
数据来源:23btc
原创文章,作者:admin,如若转载,请注明出处:https://www.23btc.com/114175/


