加密风投市场强势回归:Q3总投资额达45.9亿美元,资本加速涌向成熟项目
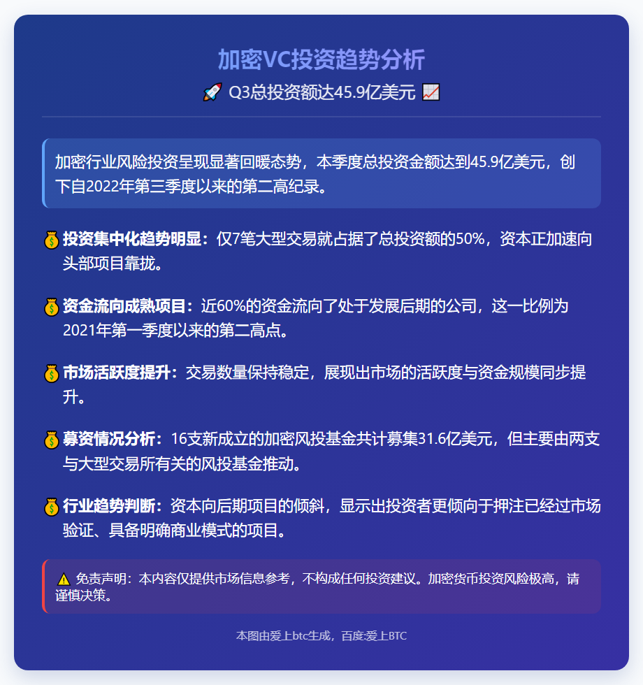
据Galaxy Research最新发布的研究报告显示,加密行业风险投资在2025年第三季度呈现显著回暖态势。本季度总投资金额达到45.9亿美元,创下自2022年第三季度以来的第二高纪录,同时交易数量保持稳定,展现出市场的活跃度与资金规模同步提升。
值得关注的是,本季度投资分布呈现明显的集中化趋势。数据显示,仅7笔大型交易就占据了总投资额的50%,凸显出资本正加速向头部项目靠拢。更值得注意的是,近60%的资金流向了处于发展后期的公司,这一比例为2021年第一季度以来的第二高点。
若将时间轴拉长观察,过去四年间唯一超过本季度投资规模的时段是2025年第一季度,而该季度的亮眼表现主要得益于MGX对币安高达20亿美元的战略投资。
尽管投资金额表现亮眼,但从风险投资基金募资情况来看,市场仍存隐忧。2025年第三季度,16支新成立的加密风投基金共计募集31.6亿美元,但这一数字主要由两支与大型交易所有关的风投基金推动,反映出投资者对加密领域的整体兴趣仍有所保留。
业内分析认为,资本向后期项目的倾斜,显示出投资者更倾向于押注已经过市场验证、具备明确商业模式的项目,这一趋势或将进一步加速加密行业的成熟化进程。
原创文章,作者:admin,如若转载,请注明出处:https://www.23btc.com/116090/


