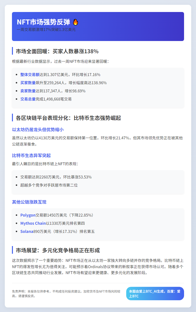
“NFT周交易额涨17%至1.3亿美元” 2025年5月18日 上午8:46 • 币资讯 原创文章,作者:admin,如若转载,请注明出处:https://www.23btc.com/35689/ 赞 (0) 0 生成海报 前挪威国务秘书索伯格任比特币政策研究所秘书长 上一篇 2025年5月18日 上午8:32 辩护律师:检方隐瞒无罪证据 下一篇 2025年5月18日 上午9:26 相关推荐 币资讯 美伊炸弹袭击数量相同 伊最高安全机构声明 2025年6月24日 0 冰冷的西瓜(冻结西瓜)动摇了网络骗局,导致他失去了19.12个stETH。 【2024-04-22 10:47】23btc报道,经PeckShield监测,freezingwatermelon.eth遭受网络钓鱼攻击,损失19.12枚stETH(价值约6…. 币资讯 2024年4月22日 0 FTX律师和顾问迄今已收取超过5亿美元的费用,作为破产程序的一部分。 【2024-05-31 00:41】23btc报道称,随着破产成本不断攀升,FTX的法律团队和顾问已从破产财产中获得了超过50亿美元的费用批准。据悉,负责监督破产程序的机构已要求支… 币资讯 2024年5月31日 0 SEI价位突破0.45美元,24小时内上涨幅度达到23.4%。 【2024-09-25 12:16】23btc报道,市场动态显示,SEI已突破0.45美元,当前报价为0.4549美元,24小时内涨幅高达23.4%。鉴于行情波动较大,敬请做好风险… 币资讯 2024年9月25日 0 币资讯 Arkham CEO辟谣:平台转型DEX非关闭 **Arkham CEO 正面回应传闻:交易平台并未关闭,而是全面转型为去中心化交易所 (DEX)** BlockBeats 消息,2 月 11 日,据 Cointelegraph… 2026年2月11日 0 币资讯 特朗普批鲍威尔:应立即降息 2025年7月9日 0 币资讯 美司法部今秋重审Tornado Cash联创案 美国司法部秋季重审 Tornado Cash 创始人案,加密隐私与开发者责任之争再起波澜 BlockBeats 消息,3 月 11 日,备受关注的 Tornado Cash 联合创… 2026年3月11日 0 币资讯 Matrixdock 于《Crucible》刊文展示代币化黄 【行业聚焦】Matrixdock 深度研究亮相 SBMA 权威期刊《Crucible》,揭秘代币化黄金的透明化实践之路 23btc报道,新加坡金银市场协会(SBMA)旗下权威期刊《… 2025年12月9日 0 法国南锡举行了一场重要的欺诈审判,涉案金额高达三千万美元。 【2024-10-23 09:15】23btc报道,法国南锡法院近日召开了一场重大欺诈审判,20余名被告因涉嫌通过虚假的加密货币及钻石投资计划,欺骗了1300名受害者。此案导致高达… 币资讯 2024年10月23日 0 稳定币总市值目前达到1,604.07亿美元。 【2024-05-05 15:05】根据23btc报道,DefiLlama数据显示,目前稳定币的总市值已达到1604.07亿美元,相较于上周,增长了0.29%。其中,USDT的市值… 币资讯 2024年5月5日 0