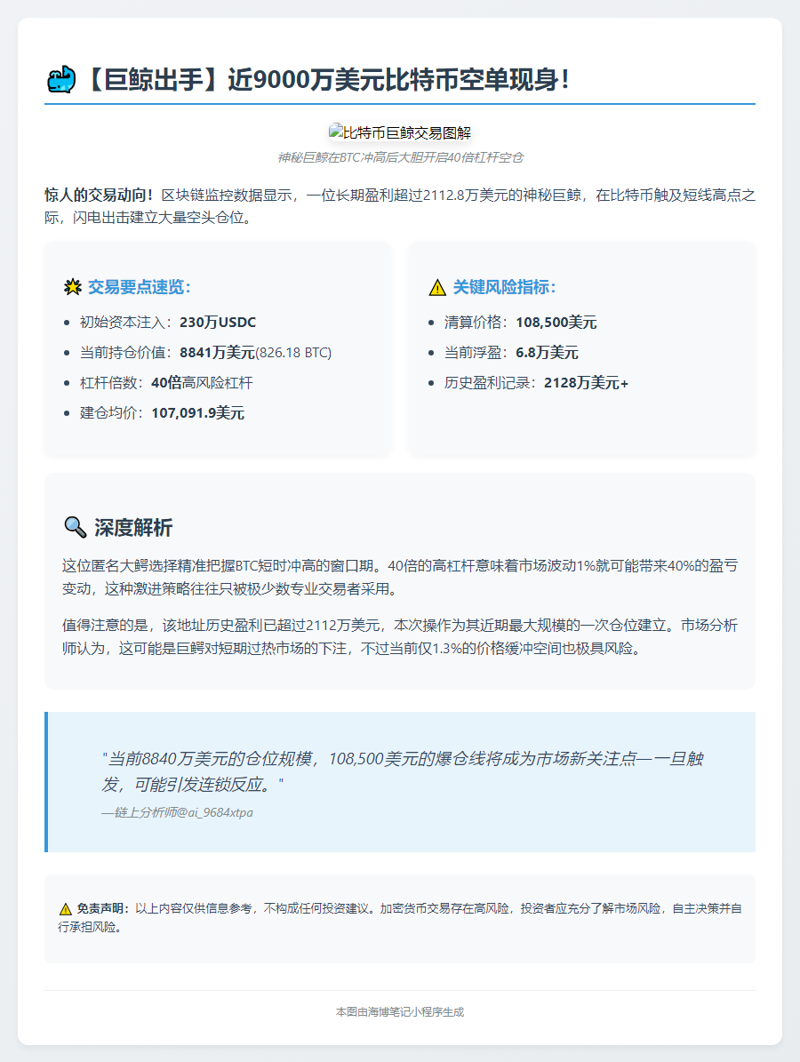
鲸鱼230万USDC做空BTC40倍 2025年5月21日 上午7:55 • 币资讯 原创文章,作者:admin,如若转载,请注明出处:https://www.23btc.com/36581/ 赞 (0) 0 生成海报 James Wynn加仓7764枚BTC多单,价值8.32亿 上一篇 2025年5月21日 上午7:50 美联储重申仍需等待政策明朗 下一篇 2025年5月21日 上午8:00 相关推荐 币资讯 日央行纪要:通缩史阻碍加息 2025年11月5日 0 币资讯 TAO跌破370美元 2025年11月5日 0 Aave社区建议将以太坊V3的wstETH供应上限提高到125万枚 【2024-02-10 03:50】23btc报道,Aave社区新提案建议将以太坊V3的wstETH供应上限从110万枚调整为125万枚,以促进市场发展。此调整将使得供应上限利用率… 币资讯 2024年2月10日 0 币资讯 摩根大通首发代币化货币市场基金 【摩根大通重磅推出首只代币化货币市场基金,引领区块链金融新浪潮】据《华尔街日报》最新消息,全球银行业巨头摩根大通(JPMorgan Chase)正式推出其首只代币化货币市场基金,标… 2025年12月15日 0 币资讯 以官员:对伊打击或持续一周 中东局势升级:以色列对伊朗打击行动或将持续至少一周 据BlockBeats消息,2月28日,以色列官员表示,针对伊朗的军事打击行动预计将持续至少一周。与此同时,美国官员也预计此次行… 2026年2月28日 0 MuleRun领导声明 Here’s the optimized, copy-ready version: — BlockBeats 消息,4月16日,全球开启了由MuleRun(骡子快跑)首… 币资讯 2026年4月16日 0 币资讯 Galxe正致力于打造L1智能合约平台Gravity,并计划将其全部产品迁移到新的区块链平台。 【2024-05-30 05:35】23btc报道,Web3基础设施和数字证书网络Galxe(GAL)周三表示,正在构建名为Gravity的L1智能合约平台,并计划将所有产品迁移至… 2024年5月30日 0 金色晚报 | 7月22日晚间要闻一览 【2024-07-22 21:00】您提供的时间段和关键词涵盖了多个领域的信息,包括金融、区块链、政治等。 eBay旗下NFT市场KnownOrigin宣布停止运营,这反映了NFT… 币资讯 2024年7月22日 0 美股三大指数齐跌 【2024-05-31 04:05】23btc报道,美股今日表现疲软,三大指数全线收跌。道琼斯工业平均指数下跌0.86%,纳斯达克指数下跌1.08%,标普500指数下跌0.6%。热… 币资讯 2024年5月31日 0 币资讯 Celo基于OP Stack构建的Layer 2测试网Dango已正式上线。 【2024-07-07 16:37】23btc报道,Celo 基金会推出了 Celo 区块链的第二层(L2)测试网络 Dango,这标志着核心贡献者 cLabs 将兼容以太坊虚拟机… 2024年7月7日 0