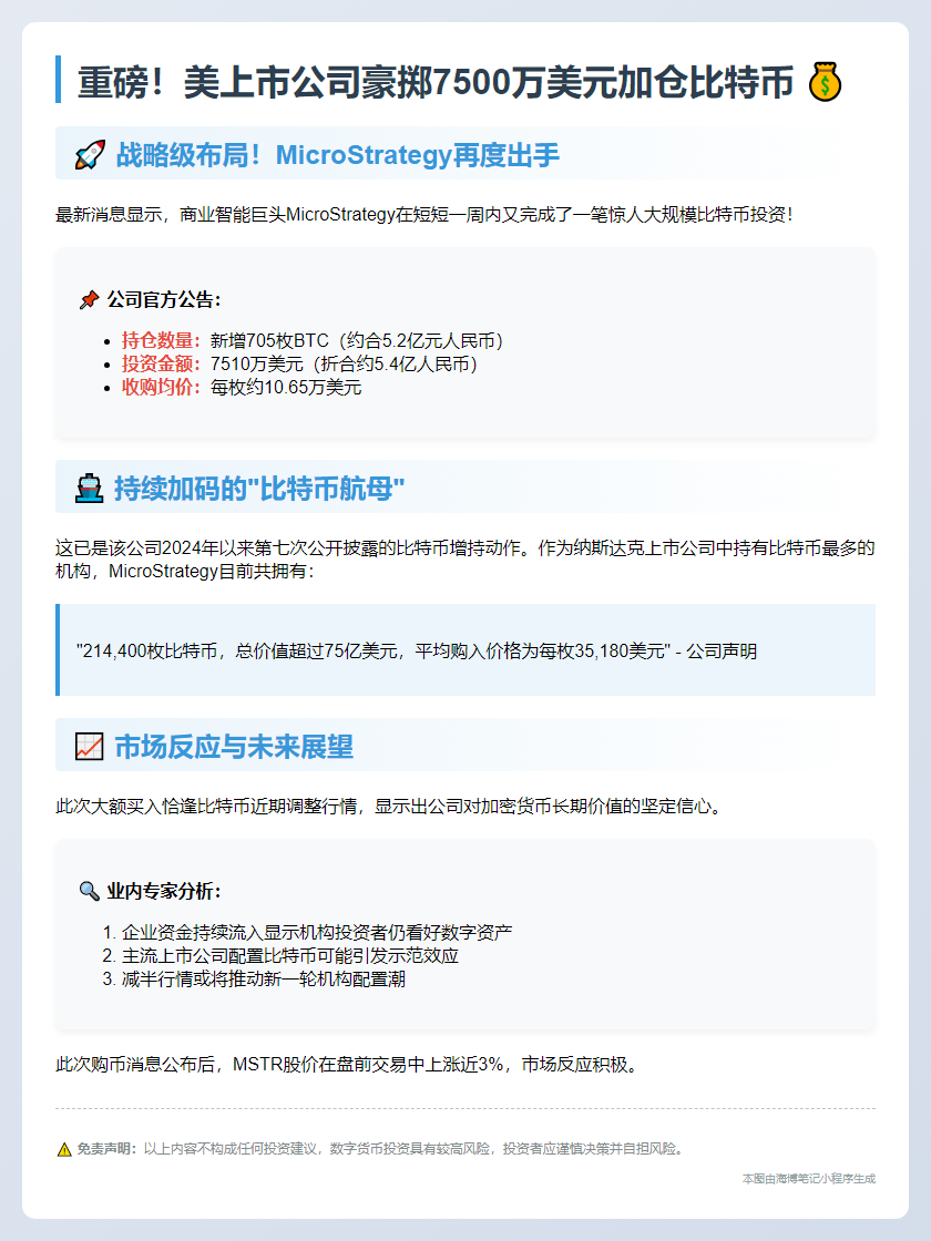
Strategy增持705枚BTC花费7510万美元 2025年6月2日 下午8:06 • 币资讯 原创文章,作者:admin,如若转载,请注明出处:https://www.23btc.com/39956/ 赞 (0) 0 生成海报 美参议院本周或表决《GENIUS法案》 上一篇 2025年6月2日 下午8:00 策略增持705枚BTC耗资7510万美元 下一篇 2025年6月2日 下午8:09 相关推荐 币资讯 Binance用户可申领888枚ROBO空投 ### Binance Alpha 重磅推出:Fabric Protocol (ROBO) 代币空投来袭! **最新消息**:据官方公告,Binance Alpha 平台即将上线 … 2026年2月27日 0 Flare Network将于8月19日重启XRP测试网络,并推出FAssets公测版。 【2024-08-12 12:06】23btc报道称,Flare Network 在 X 上发布声明称,其 XRP 测试网络将于8月19日进行重置,同时FAssets的公测版也将进… 币资讯 2024年8月12日 0 币资讯 鲸鱼豪掷560万美元押注SOL与HYPE 2025年8月31日 0 币资讯 Coinbase修复DEX及借贷功能性能问题 【Coinbase声明:DEX与借贷服务性能问题已全面修复】23btc独家报道——Coinbase官方最新公告确认,此前部分用户在去中心化交易(DEX)及借贷功能中遇到的性能延迟问… 2025年11月28日 0 币资讯 上周稳定币市值激增42.69亿 2025年7月28日 0 近24小时内,有1276.01枚比特币流入交易所钱包。 【2024-06-17 03:37】根据最新数据显示,过去24小时共有1276.01枚BTC流入交易所钱包,过去7天共有16606.12枚BTC流出交易所钱包,过去30天共有942… 币资讯 2024年6月17日 0 币资讯 亚马逊:下一个4万亿美元巨头? 亚马逊市值突破2.6万亿美元,剑指4万亿美元俱乐部!AI巨额投资成核心引擎 近日,电商与科技巨头亚马逊(AMZN)市值已达到惊人的2.606万亿美元,成为全球市值最高的公司之一。市… 2026年1月14日 0 美伊停火协议生变:分歧加剧,和谈前景不明 BlockBeats 消息,4 月 9 日——特朗普宣布美伊达成两周临时停火后不到 24 小时,协议便已显露出明显裂痕。双方围绕停火核心条款的表述与执行细节各执一词,互相指责对方破… 币资讯 2026年4月9日 0 2亿枚USDC从Coinbase Institutional转入未知钱包。 【2024-09-05 07:09】23btc报道,根据链上数据监测服务Whale Alert的最新追踪,北京时间今日上午7:06左右,有2亿枚USDC从Coinbase Inst… 币资讯 2024年9月5日 0 比特小鹿今年第二季度的总收入达到了9.92亿美元。 【2024-08-13 11:44】8月13日,比特小鹿(Bitdeer)发布2024年第二季度未经审计的财务业绩。报告期内,总收入达到9920万美元,高于2023年同期的9380… 币资讯 2024年8月13日 0