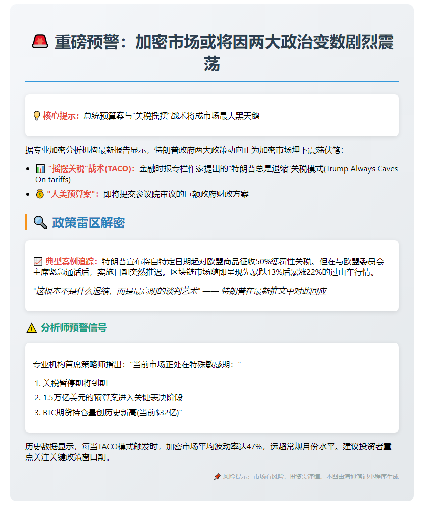
6月加密市场或因特朗普政策波动 2025年6月3日 下午11:32 • 币资讯 原创文章,作者:admin,如若转载,请注明出处:https://www.23btc.com/40366/ 赞 (0) 0 生成海报 新建钱包从Kraken提4000ETH质押Lido 上一篇 2025年6月3日 下午11:30 以太坊是未来全球结算层,稳定币成结算货币 下一篇 2025年6月3日 下午11:35 相关推荐 币资讯 Binance Alpha空投今日15:00开放领取 2025年9月14日 0 Deribit Exchange亚太商务负责人:Deribit的期权持仓占全市场的86% 【2024-02-06 10:20】23btc报道,Deribit Exchange亚太地区业务总监Lin在一篇文章中提到,Deribit在期权市场中占据了86%的市场份额。 币资讯 2024年2月6日 0 币资讯 BTC跌破9.4万美元 【突发行情】比特币惊现闪崩!94000美元关口告破!实时报价显示,BTC瞬间跌穿94000美元大关,现报93982.79美元。令人惊讶的是,短短24小时内跌幅已达0.06%,市场波… 2025年4月28日 0 美国前国家安全顾问称:特朗普与拜登在科技监管问题上存在分歧。 【2024-07-18 04:12】23btc报道,美国前国家安全顾问奥布莱恩指出,美国应对俄罗斯施加更大压力。特朗普在科技监管问题上与现任美国总统拜登持有不同立场。预计欧盟不太可… 币资讯 2024年7月18日 0 经分析认为,由于鲸鱼开始套现,以太坊可能面临着大幅度的调整。 【2024-03-20 11:24】消息指出,根据最新数据显示,ETH的价格已较之前的高点下跌近20%,抹去了最近的涨幅。据链上数据显示,过去四天中有三位持有大量以太坊的投资者已选… 币资讯 2024年3月20日 0 以太坊价格突破4000美元。 【2024-03-13 09:29】23btc报道称,ETH价格突破4000美元大关,目前报价4000.15美元,当日跌幅高达1.53%,波动较为明显,请注意风险控制。 这则新闻显… 币资讯 2024年3月13日 0 一只鲸鱼在区块链上出售了402,875枚UNI代币,总价值高达275万美元。 【2024-04-17 09:48】据23btc报道,据链上分析师余烬监测,不久前,一位大户以6.83美元的价格成功抛出了402,875个UNI(总价2.75百万美元)。这位大户在… 币资讯 2024年4月17日 0 币资讯 一处沉寂超过11年的地址转移31.9枚比特币,浮动盈利超181万美元。 【2024-09-05 19:22】23btc报道,根据BitInfo Charts的数据,一枚沉寂逾11年的比特币地址于今日18:06转出了其所持有的全部31.9枚BTC(约合1… 2024年9月5日 0 Bitwise在S-1更新文件中披露其计划限期免除以太坊现货交易所交易基金的费用。 【2024-07-04 08:28】23btc报道,Bitwise在7月3日向美国证券交易委员会提交了修订后的S-1表格,提前披露了其以太坊现货ETF的注册声明。新表格显示,前6个… 币资讯 2024年7月4日 0 数字资产交易平台 Crossover Markets 完成了一笔价值 1200 万美元的 A 轮融资。 【2024-06-26 15:04】数字资产交易公司Crossover Markets宣布成功完成1.2亿美元的A轮融资。本轮融资由Illuminate Financial和DRW… 币资讯 2024年6月26日 0