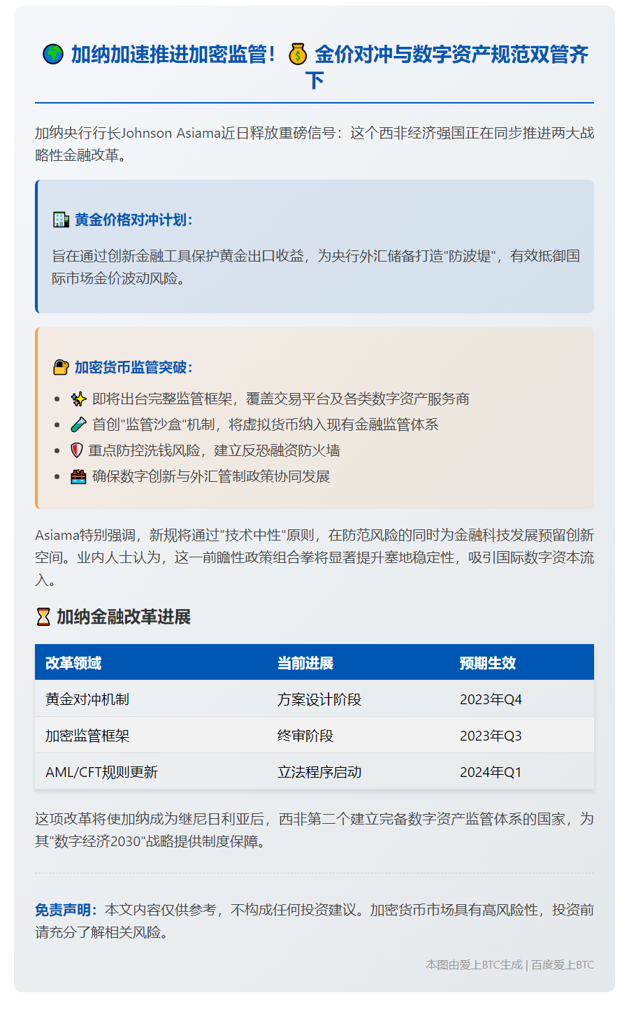
加纳拟规范加密货币交易 2025年7月15日 下午11:24 • 币资讯 原创文章,作者:admin,如若转载,请注明出处:https://www.23btc.com/56709/ 赞 (0) 0 生成海报 美司法部终止PolyMarket调查 上一篇 2025年7月15日 下午11:20 数字资产代表未来 美居领先地位 下一篇 2025年7月15日 下午11:37 相关推荐 TON公链生态战略合作伙伴TONX基金成立,旨在支持和发展TON生态,规模高达500万美元。该基金将为TON生态内的企业提供资金支持、战略合作和资源整合等支持,以帮助它们更好地发展和壮大。同时,TONX还将定期发布TON公链生态发展报告,为整个生态的参与者提供参考和帮助。 【2024-04-05 01:33】23btc报道,TON公链生态战略伙伴TONX,与TON基金会展开了紧密的合作。经过双方共同努力,TONX与TON基金会于今年4月4日在香港联合… 币资讯 2024年4月5日 0 比特币第二层网络BOB Fusion第二季已经开始。 【2024-05-07 16:51】5月7日消息,比特币 L2 网络 BOB(Build on Bitcoin)在 X 平台宣布 BOB Fusion 第二季现已启动。用户可以通过… 币资讯 2024年5月7日 0 DWF Labs宣布与TON生态项目STON.fi和DeDust.io合作 【2024-05-06 17:06】23btc报道称,DWF Labs联合创始人安德烈·格拉切夫在X平台宣布,DWF Labs已成功集成TON生态项目STON.fi和DeDust…. 币资讯 2024年5月6日 0 币资讯 # BTC冲破11.6万美元 2025年7月25日 0 币资讯 Solana网络增发7.5亿枚USDC **巨额稳定币注入!USDC发行方在Solana网络新增铸造7.5亿美元** 根据区块链数据监测机构Whale Alert显示,稳定币USDC的发行方Circle于近期在Solan… 2026年1月3日 0 币资讯 Strategy将于5月5日盘后披露Q1财报 > BlockBeats 消息,4 月 14 日,据 Businesswire 报道,> “比特币财库公司”Strategy Inc 今日宣布:公司将于 **2026 年 5 月 … 5小时前 0 币资讯 SEC审查纳斯达克比特币期权提案 2025年5月24日 0 币资讯 伊高官:15条停战协议是特朗普又一谎言 伊朗高官回应美方“停战协议”传闻:所谓 15 条要点,不过是“又一个谎言” BlockBeats 消息,3 月 25 日,据伊朗学生通讯社当日报道,针对美方被曝向伊朗提出停战协议一… 2026年3月25日 0 某资深投资者在Binance平台存入407.1万枚COW代币。 【2024-11-07 11:50】23btc报道,最新数据显示,鲸鱼钱包0xB47于五小时前向币安存入了407.1万枚COW,折合约208万美元。该钱包可能隶属于团队或早期投资者… 币资讯 2024年11月7日 0 比特币网络当前未确认交易数量达到147,696笔。 【2024-07-22 05:50】金色 “金色”一词可以引发多重联想,尤其在金融和投资领域中,它常常与“黄金”联系在一起。考虑到加密货币行业,黄金不仅是传… 币资讯 2024年7月22日 0