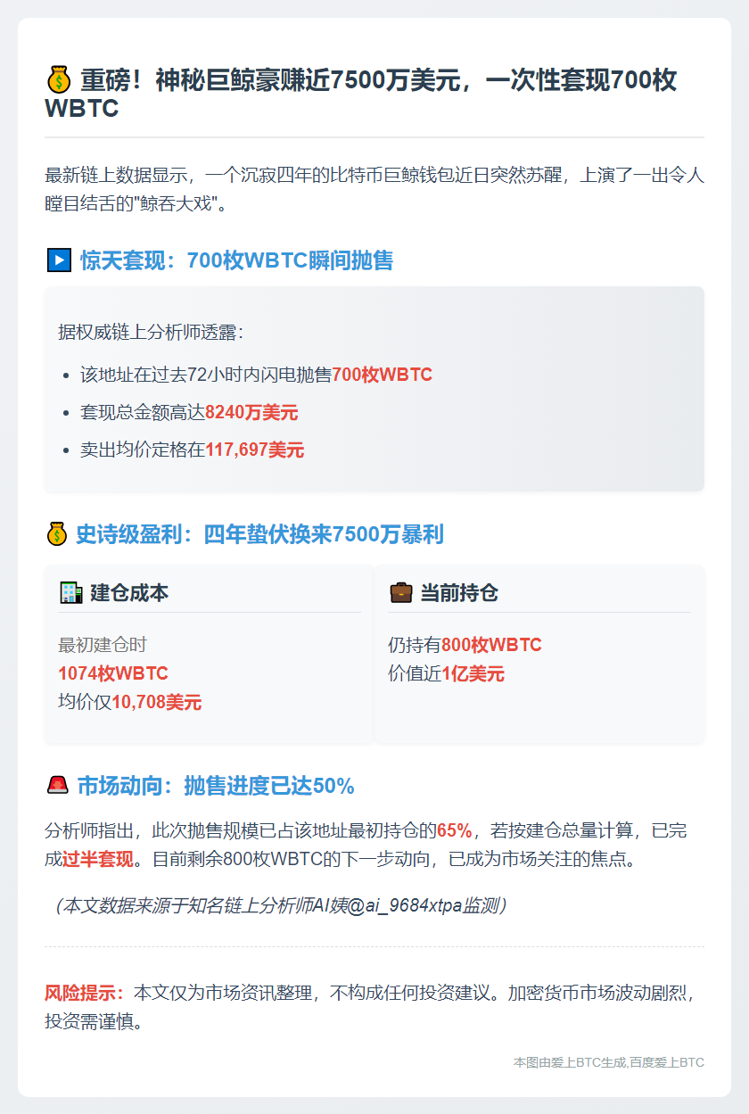
巨鲸抛售700枚WBTC获利7489万美元 2025年7月22日 上午9:54 • 币资讯 原创文章,作者:admin,如若转载,请注明出处:https://www.23btc.com/59578/ 赞 (0) 0 生成海报 战略拟发500万股购比特币 上一篇 2025年7月22日 上午9:51 Ark Invest抛售Coinbase等股票超9000万美元 下一篇 2025年7月22日 上午9:57 相关推荐 Coinbase首席法律官:加密货币应保持中立立场 【2024-08-07 18:21】23btc报道,Coinbase首席法律官Paul Grewal表示:“我最担心的是,加密货币在美国被政治化,成为党派争端的焦点,这将至少减缓甚… 币资讯 2024年8月7日 0 富兰克林·邓普顿在Polygon和Stellar网络上将3.8亿美元的美国政府货币基金进行了代币化。 【2024-04-26 09:02】金色财经报导,富兰克林邓普顿公司(Franklin Templeton)在Polygon和Stellar区块链上实现了无中介机构的点对点转账,对… 币资讯 2024年4月26日 0 币资讯 俄官员提议没收非法挖矿加密货币 2025年7月23日 0 Coinbase首席法务官表示,法官裁定美国证券交易委员会须公开其与Coinbase之间强制动议的关键信息。 【2024-09-06 18:03】23btc报道,Coinbase首席法务官Paul Grewal在X平台上透露,美国法官已就Coinbase与美国证券交易委员会(SEC)之间的… 币资讯 2024年9月6日 0 巨鲸1576美元建仓4520枚ETH 【独家爆料】神秘巨鲸再度出手!1576美元均价狂扫4520枚ETH,这轮行情要起飞? 最新链上数据震撼披露:ETH波段大神nemorino.eth沉寂一周后再度亮剑!在过去17小时… 币资讯 2025年4月17日 0 币资讯 某巨鲸通过循环贷囤积了30,654枚ETH,最终已全部清仓,亏损高达1751万美元。 【2024-09-09 09:36】23btc报道,根据余烬监测,一位通过循环融资以均价2,885美元囤积了30,654枚ETH(约8843万美元)的鲸鱼,近期开始清算其持仓。自9… 2024年9月9日 0 币资讯 或 Backpack推出成就系统 2025年7月9日 0 ETH价格跌破3700,市场动态请关注后续走势。 【2024-05-22 03:31】23btc报道,最新数据显示,以太坊(ETH)价格已跌破3700美元关口,目前报3696.93美元,日内涨幅收窄至11.7%。行情波动较为剧烈,… 币资讯 2024年5月22日 0 彭博策略师指出,比特币/黄金交叉指数的下跌可能对风险资产产生影响。 【2024-05-12 05:53】23btc报道,彭博情报战略师Mike McGlone指出,比特币/黄金交叉指数与标普500指数相比出现暴跌。今年1月,美国现货比特币ETF创下… 币资讯 2024年5月12日 0 币资讯 PYTH暴涨超60%破0.194 USDT 2025年8月28日 0