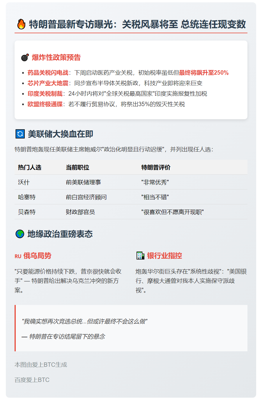
特朗普谈关税调整或放弃连任 2025年8月6日 上午9:31 • 币资讯 原创文章,作者:admin,如若转载,请注明出处:https://www.23btc.com/65428/ 赞 (0) 0 生成海报 Cipher Mining 7月产出214 BTC,持仓达1,219枚 上一篇 2025年8月6日 上午9:28 OpenAI员工股东可售股估值5000亿美元 下一篇 2025年8月6日 上午9:34 相关推荐 User is interested in refining text for clarity, elegance, and adherence to social media platform rules in Chinese. 【2024-06-28 23:29】23btc报道,VanEck 数字资产研究主管马特·席格尔指出,美国的监管态势正在发生变化,SOL ETF 获得批准的机会空前增加。VanEck… 币资讯 2024年6月28日 0 PayPal的稳定币PYUSD目前在Solana网络上的供应量已经超过了以太坊。 【2024-08-13 13:37】金色财经消息,DeFillama数据显示,PayPal稳定币PYUSD在Solana网络的供应量已超越以太坊。PYUSD目前的总市值达到6.84… 币资讯 2024年8月13日 0 2巨鲸在3小时前买入8408.6亿枚PEPE 【2024-03-04 10:16】23btc报道,据Lookonchain监测,今日PEPE价格再次飙升,涨幅约53%。有两位大额持有者在三小时前分别购入8408.6亿枚PEPE… 币资讯 2024年3月4日 0 币资讯 币安Alpha用户可领4000 SHARDS空投 2025年9月5日 0 pump.fun再度转让7.8万枚SOL,价值约1511万美元。 【2024-11-08 01:28】23btc报道,依据Lookonchain的监测,pump.fun收益账户再次抛出7.8万枚SOL,价值约1511万美元。截止目前,pump.f… 币资讯 2024年11月8日 0 币资讯 默茨促速签美关税协议 2025年7月3日 0 币资讯 MinionLab发布Social Insight,新用户送 # MinionLab震撼推出Social Insight测试版!抢先体验主流社交平台加密数据聚合,新用户注册即赠免费积分 **划时代的Web3数据聚合工具正式上线** 23btc… 2025年11月14日 0 币资讯 ClankerZone:智能体社交交易平台 BlockBeats 消息,2月17日,Abstract Chain 贡献者 0xCygaar 在 X 平台发布动态,正式介绍了专为 OpenClaw 代理设计的智能体社交交易平台… 2026年2月17日 0 币资讯 比特币长期持有者30日抛40.5万枚 2025年11月3日 0 币资讯 复星联手OSL开放加密货币机构入口 【重磅官宣】复星财富携手香港持牌交易所OSL,正式进军数字资产新蓝海 今日,金融科技界传来震撼消息——复星财富与亚洲领先的数字资产交易平台OSL达成战略合作。双方将共同为高端机构投… 2025年4月24日 0