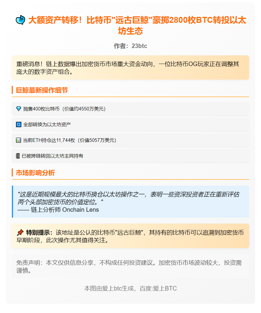
比特币巨鲸转投以太坊 2025年8月21日 下午1:58 • 币资讯 原创文章,作者:admin,如若转载,请注明出处:https://www.23btc.com/67883/ 赞 (0) 0 生成海报 比特币OG抛售400枚转投以太坊,持仓超5000万美元 上一篇 2025年8月21日 下午1:55 英国调查比特币诈骗案 涉案280万美元 下一篇 2025年8月21日 下午2:12 相关推荐 币资讯 MicroStrategy比特币持仓占比降至60% MicroStrategy比特币储备占比下滑至60%,企业加密资产配置格局生变 据最新数据显示,由Michael Saylor领导的MicroStrategy作为全球持有比特币最多… 2025年11月13日 0 币资讯 美比特币ETF单日净流入4.3亿美元 2025年10月1日 0 香港以太坊枢纽将办Consensus周边活动 与港理工签合作 香港以太坊社区中心将举办Consensus 2026边会,聚焦生态与学术融合 币界网消息,亚洲重要的以太坊线下社群枢纽——香港以太坊社区中心(Hong Kong Ethereum … 2026年2月6日 • 币资讯 0 币资讯 Ledn仅保留比特币服务 2025年9月10日 0 币资讯 360曝OpenClaw三大漏洞:1高危2中危 BlockBeats 消息,4 月 7 日,**据澎湃新闻报道**,360 漏洞挖掘智能体近期针对 **OpenClaw** 新挖掘并上报 **1 个高危、2 个中危**,合计 *… 2026年4月7日 0 币资讯 以太坊启动”万亿美元安全”计划二阶段 2025年8月21日 0 币资讯 10钱包提前存入5亿USDT关联Stable Vault 2025年10月24日 0 币资讯 币安BTC/USD1交易对昨插针至24,111.22美元 【突发行情异动!币安BTC/USD1交易对昨日惊现“深V插针”,一度暴跌至24,111 USD1】 据币安平台实时行情数据显示,昨日(具体日期)下午约17:15,BTC/USD1交… 2025年12月25日 0 报告:AI相关加密货币的总市值已超过120亿美元 【2024-02-18 15:27】23btc报道称,Stocklytics最新发布的报告显示,人工智能(AI)类加密货币的总市值已突破120亿美元。报告监测了九种AI加密货币,分… 币资讯 2024年2月18日 0 币资讯 Bithumb暂停ZKSync服务 韩国最大交易所突发警报!Bithumb闪电叫停ZKSync充提业务 23btc最新消息 – 2025年4月15日,韩国头部加密交易平台Bithumb发布紧急公告,宣布即… 2025年4月15日 0