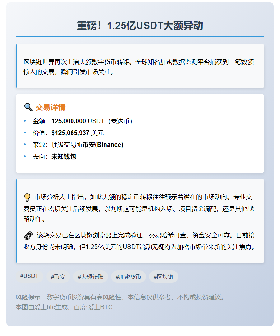
巨额1.25亿USDT转出币安 2025年8月25日 下午3:14 • 币资讯 原创文章,作者:admin,如若转载,请注明出处:https://www.23btc.com/69728/ 赞 (0) 0 生成海报 币安转出1.25亿USDT至未知钱包 上一篇 2025年8月25日 下午3:12 “ETH鲸鱼多单部分爆仓,浮盈缩至113万” 下一篇 2025年8月25日 下午3:16 相关推荐 币资讯 Meta收购Moltbook,创始人加盟MSL团队 BlockBeats 快讯|Meta 收购 AI 社交网络 Moltbook,创始团队加入超级智能实验室 **日期:** 3 月 10 日**来源:** Axios 据 Axios… 2026年3月10日 0 币资讯 ORDER暴涨30%至0.386美元 2025年10月24日 0 币资讯 美PMI初值显示经济增速放缓 【市场观察:美国经济扩张步伐放缓,PMI初值释放降温信号】23btc报道,标普全球市场情报公司首席商业经济学家克里斯·威廉姆森指出,最新公布的12月PMI初值数据表明,美国近期的经… 2025年12月16日 0 黄金时报 | 6月28日午间要闻速览 【2024-06-28 12:00】7:00-12:00 关键内容:美国总统选举、特朗普、拜登、Baupos1. 拜登就兴奋剂指控作出回应;2. CNN播出美国总统选举辩论,特朗普… 币资讯 2024年6月28日 0 币资讯 Zora开放空投申领 【重磅!Zora官方开放空投申领通道】23btc独家快讯,区块链领域备受瞩目的空投盛宴正式启动!Zora平台于今日重磅宣布其空投申领通道现已全面开放。这一激动人心的消息预示着持有者… 2025年4月23日 0 币资讯 华侨银行:2026年金价或破4000美元 2025年10月6日 0 币资讯 UXLINK代币1:1兑换开启 2025年9月25日 0 币资讯 4个月黄金流入超14年总和达500亿 2025年10月24日 0 币资讯 7月比特币矿工盈利达减半后新高 2025年8月1日 0 币资讯 FATF:离岸加密监管漏洞助长犯罪 BlockBeats 消息,3 月 12 日,据 Cointelegraph 报道,全球反洗钱监管机构金融行动特别工作组(FATF)发出警示,指出离岸加密货币公司存在的监管漏洞,正… 2026年3月12日 0