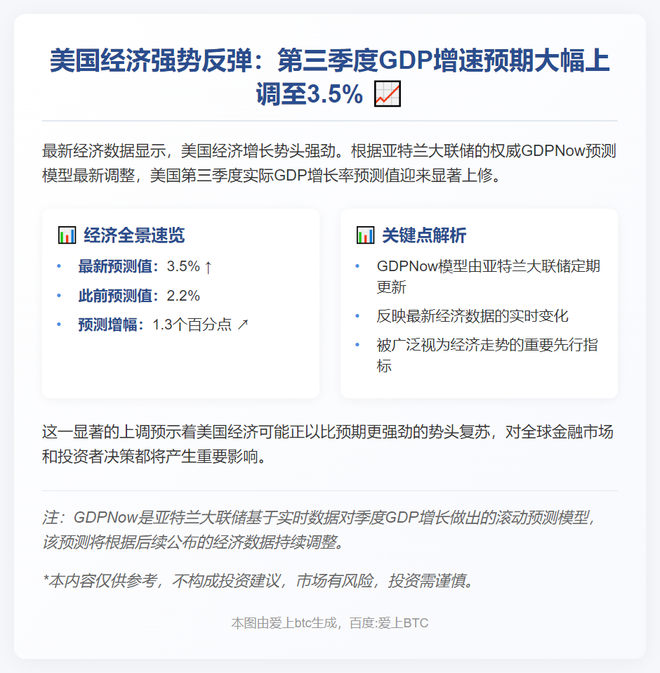
亚特兰大联储料美三季度GDP增3.5% 2025年8月29日 下午11:27 • 币资讯 原创文章,作者:admin,如若转载,请注明出处:https://www.23btc.com/72148/ 赞 (0) 0 生成海报 黄金突破3440美元创月内新高 上一篇 2025年8月29日 下午11:23 “` Tom Lee:以太坊是最佳宏观交易,比特币仍为最佳储值 “` 下一篇 2025年8月29日 下午11:38 相关推荐 币资讯 Polygon创始人:POL成功利好持有者 **Polygon 2.0核心资产POL:通缩设计与价值捕获路径详解** 尽管近期市场波动导致价格承压,Polygon联合创始人Sandeep Nailwal近期清晰地阐述了其新一… 2026年1月13日 0 两日狂购202万枚FARTCOIN 【神秘巨鲸强势建仓FARTCOIN!0.768美元均价扫货202万枚】 最新链上动态引爆加密社区!一只新生代”神秘鲸鱼”在短短48小时内豪掷156万USDC… 币资讯 2025年4月19日 0 世元:美国股市将于3月29日休市,交易将于4月1日恢复。 【2024-03-29 04:32】23btc报道,基于区块链技术的证券投资平台Dinari在社交媒体上表示,美国股市将因公众假期于3月29日星期五休市。Dinari的交易将于美东… 币资讯 2024年3月29日 0 SEC促交易所加快完善以太坊 ETF 19B-4文件更新,提升市场透明度 【2024-05-21 04:39】23btc报道:美国证券交易委员会(SEC)敦促交易所迅速更新关于现货以太坊交易所交易基金(ETF)的19B-4文件。 这则新闻报道了美国证券交… 币资讯 2024年5月21日 0 币资讯 Arca首席投资官:MSTR最大风险是BTC涨而股价滞 **Arca首席投资官警示:MicroStrategy面临的最大风险并非比特币下跌** 知名投资管理公司Arca的首席投资官Jeff Dorman在X平台发表观点,对MicroSt… 2026年1月5日 0 dYdX Chain累计交易量已突破2000亿美元 【2024-08-02 19:39】据23btc报道,dYdX官方数据显示,dYdX Chain累计交易量已达到2000亿美元。早先消息指出,今年4月,dYdX Chain的累计交… 币资讯 2024年8月2日 0 数据:Cardano已生成区块数量突破1000万 【2024-03-02 17:58】23btc报道,根据adastat数据显示,Cardano区块生成数量已超过1000万,截至本文撰写时为10,003,738个,链上累计交易量达… 币资讯 2024年3月2日 0 14,929枚BTC解除质押 价值12.6亿美元 【重磅】14,929枚BTC巨鲸异动!12.6亿美元资产惊人”出笼”,背后释放什么信号? 链上数据捕捉到震撼一幕:就在5小时前,价值高达12.6亿美元的巨额… 币资讯 2025年4月17日 0 国际清算银行发布报告指出,目前有94%的央行正在积极研究和探索央行数字货币(CBDC)。CBDC被视为一种创新的数字支付工具,具有潜力改变金融体系和促进经济发展。这一趋势表明了央行对于数字化货币的兴趣和重视,并且显示了数字化货币正逐渐成为全球金融领域的热门话题。 CBDC的研究旨在探索数字货币的发行、监管和使用方式,并寻求提高支付效率、加强金融稳定和促进金融包容性。央行希望通过引入CBDC,提供更安全、高效和便捷的支付手段,以满足不断变化的消费者需求和技术创新的挑战。 尽管央行对于CBDC的兴趣日益增长,但仍存在一些技术和政策挑战需要克服。例如,如何确保CBDC的安全性、防范洗钱和恐怖融资等违法活动,以及如何平衡数字支付的便利性与个人隐私的保护等问题。 总体而言,央行对CBDC的探索展示了数字化货币对于未来金融发展的巨大潜力,同时也需要充分考虑其实施的技术和政策挑战。这一趋势将继续引领着全球金融领域的变革与创新。 【2024-06-14 19:13】23btc报道,最新调查显示,国际清算银行发现有94%的央行正在积极研究央行数字货币(CBDC)。这些央行表示,他们计划首先推出面向金融机构的批… 币资讯 2024年6月14日 0 币资讯 印度允许股票基金投资金银 印度监管机构放宽限制,允许3840亿美元主动型股票基金增持黄金与白银 据BlockBeats消息,2月26日,印度市场监管机构宣布,将允许该国规模达3840亿美元的主动管理型股票基… 2026年2月26日 0