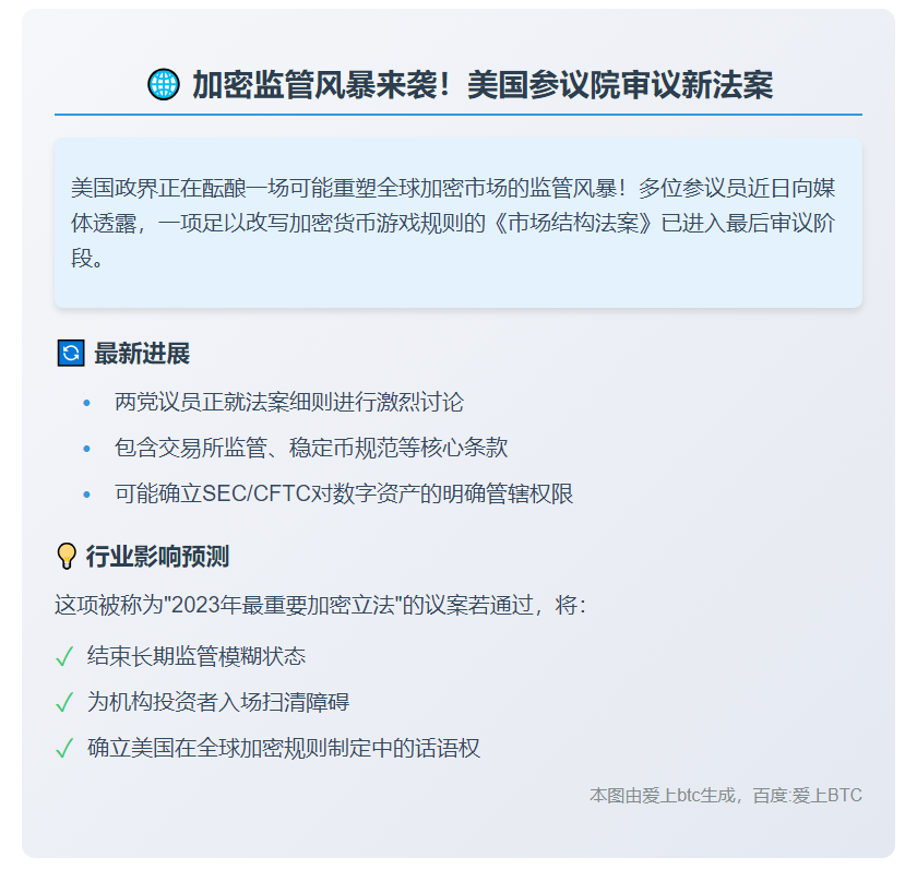
美参议员拟9月底审议加密货币新法案 2025年8月30日 上午6:28 • 币资讯 原创文章,作者:admin,如若转载,请注明出处:https://www.23btc.com/72211/ 赞 (0) 0 生成海报 VanEck建议增持比特币 上一篇 2025年8月30日 上午6:23 美法院裁定政府全球关税政策非法 下一篇 2025年8月30日 上午6:38 相关推荐 币资讯 伯恩斯坦:三大因素推涨ETH 以太坊强势反弹:三大引擎推动 ETH 价格暴涨 加密货币市场呈现戏剧性逆转!继本周期表现疲软后,以太坊(ETH)近期迎来爆发性上涨——过去30天飙升65%,自4月低点以来涨幅更接近… 2025年5月14日 0 币资讯 特朗普媒体进军预测市场 2025年10月28日 0 Runes矿工在比特币减半后的9个区块中支付了78.6枚BTC费用。 【2024-04-20 09:54】据23btc报道,数据显示,在比特币减半后不久的9个区块内,Runes矿工已支付了78.6枚BTC的费用,相当于约合495万美元。 这是一个非常… 币资讯 2024年4月20日 0 币资讯 美众议院通过特朗普减税案 重磅!特朗普减税法案取得关键性进展 在备受关注的政治博弈中,美国众议院筹款委员会刚刚通过了一项具有里程碑意义的减税方案。 表决结果速览: 投票方式:党派投票 支持阵营:以共和党成员… 2025年5月14日 0 币资讯 Cathie Wood豪掷1200万购Bullish股票 2025年11月4日 0 币资讯 Gate合约服务升级导致仓位异常 **Gate紧急通告:合约服务升级维护公告** 亲爱的Gate用户: 因平台流量激增超出预期,为确保系统的安全稳定运行,我们正在对合约交易及相关跟单服务进行临时性的技术升级维护。在… 2025年4月23日 0 币资讯 DODO计划推出Layer3解决方案 DODOchain 【2024-04-22 22:06】23btc报道,DODO宣布推出了Layer3解决方案DODOchain。这一创新的解决方案是一个全面的交易层3平台,它获得了Arbitrum … 2024年4月22日 0 Artemis 推出女巫检测工具,以识别潜在的女巫或低参与度地址 【2024-03-08 11:04】据机构数据平台Artemis在X平台上发布的消息,他们近日推出了女巫检测工具,旨在识别潜在的女巫或低活跃度地址。官方介绍称,该工具整合了来自Ar… 币资讯 2024年3月8日 0 币资讯 比特币长期持有者筑起9.3万至10.9万美元强阻力区 币圈动态:巨鲸成本区成关键阻力,比特币能否突破桎梏? 据知名加密分析机构Coin Bureau最新观察,一个关键的市场结构正在形成:大量长期持有者(通常被视为“巨鲸”或坚定投资者)… 2026年1月14日 0 币资讯 CZ新书揭秘:职业、行业与投资智慧 2025年10月24日 0