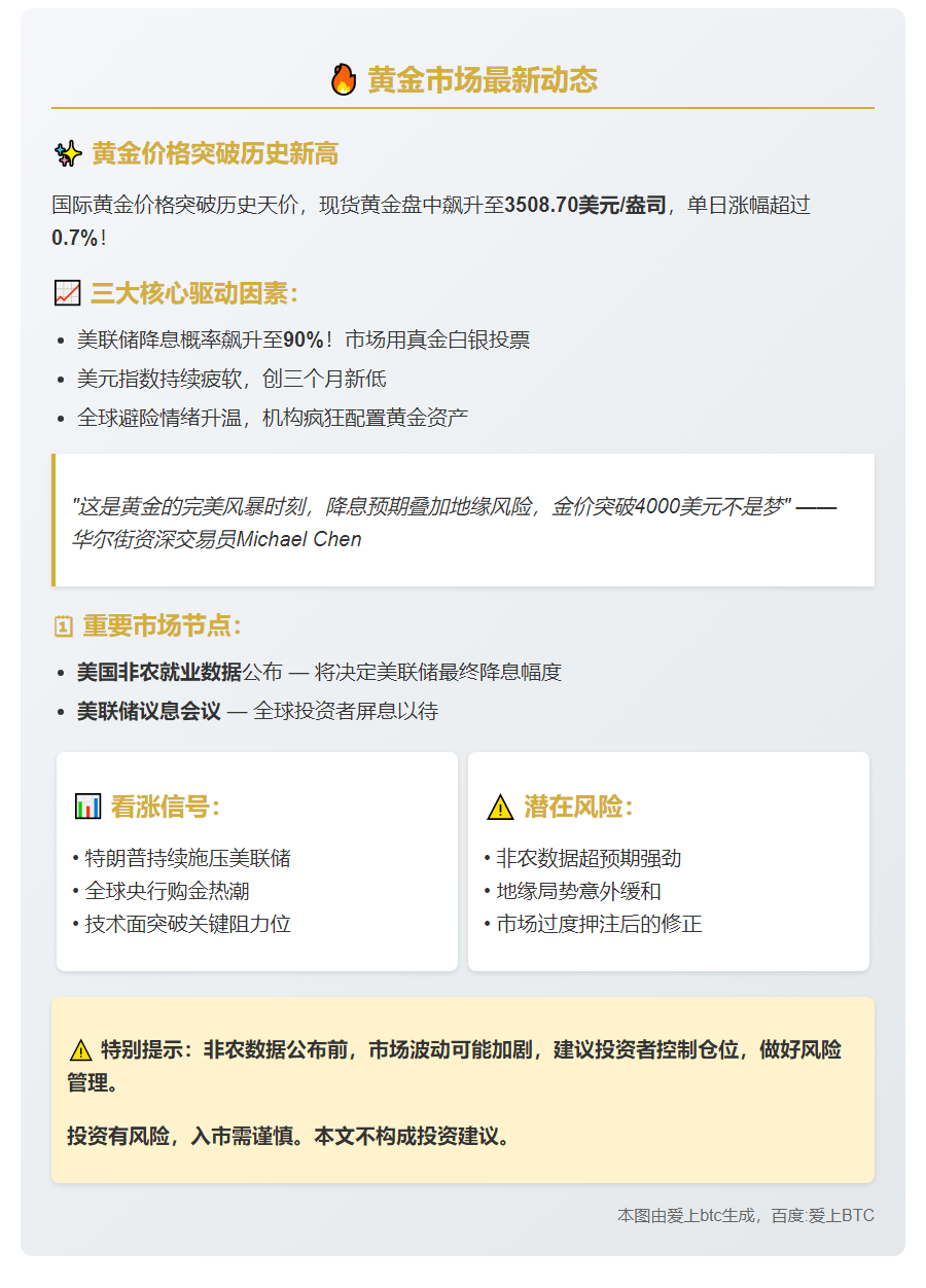
金价新高考验降息预期 2025年9月2日 上午9:58 • 币资讯 原创文章,作者:admin,如若转载,请注明出处:https://www.23btc.com/73233/ 赞 (0) 0 生成海报 黄金现货破3500美元,历史新高 上一篇 2025年9月2日 上午9:47 9小时前某地址清仓2525枚ETH,亏损86.4万刀 下一篇 2025年9月2日 上午10:08 相关推荐 Zeus将向Jupiter的选民、zuPoint和Dappie Gang NFT持有者发放空投。 【2024-03-26 16:38】3月26日消息,Solana 生态中的跨链通信协议 Zeus Network 宣布即将进行空投 ZEUS 代币,受益地址共计300,291个。这… 币资讯 2024年3月26日 0 某地址15分钟前将5512万枚PEOPLE转入币安 【2024-03-05 16:56】23btc报道,据链上分析师余烬监测,不久前,一位网友“乘五加零”将其于3月2日提出的5512万枚PEOPLE(价值288万美元)转至Binan… 币资讯 2024年3月5日 0 币资讯 黑客抛售近4000枚ETH 涉Coinbase3亿盗窃案 2025年9月15日 0 Ceffu将转入的7300万枚USDT标记为币安地址 【2024-09-09 17:09】23btc报道,据Arkham监测数据显示,Ceffu:Custody Hot Wallet标记地址约10分钟前将7332.3万枚USDT转入币… 币资讯 2024年9月9日 0 币资讯 zkLink:已于5月30日完成Nova Points快照。 【2024-05-31 13:18】据称,zkLink 在 X 平台发布了消息,称他们已在北京时间 5 月 30 日 8 时完成了 Nova Points 的快照。Aggregat… 2024年5月31日 0 币资讯 特朗普:俄或应受金融制裁 【特朗普火力全开:怒斥普京军事行动 “金融绞索”成制裁新王牌】4月27日,美国前总统特朗普在其社交平台强势发声,剑指克里姆林宫:”普京对平民区狂… 2025年4月27日 0 马斯克:就美国前总统特朗普的采访而言,将是即兴发挥,没有预先准备的讲稿,也没有主题限制。 【2024-08-12 09:05】23btc报道,马斯克指出,前美国总统特朗普的采访将无需稿件,且在内容上畅所欲言。 ### 新闻解析 最近,特斯拉和SpaceX的CEO埃隆·马… 币资讯 2024年8月12日 0 币资讯 比特币热度新高,反转概率飙升 比特币社交讨论热度飙升,市场反转信号显现? 据加密情绪分析平台 Santiment 最新观察,比特币的社交平台讨论度出现显著攀升,创下近四个月来的新高。尽管这一现象不能直接等同于市… 2025年11月16日 0 币资讯 AB基金会与AB公链共推科技向善 2025年5月25日 0 市场低估战争持久性,长期消耗战利美国 **石油即战争:市场巨变的前夜,看懂油价者得天下** **BlockBeats 独家视角** | 4月5日,被业内称为“BTC OG内幕巨鲸”代理人的Garrett Jin发表重磅… 币资讯 2026年4月5日 0