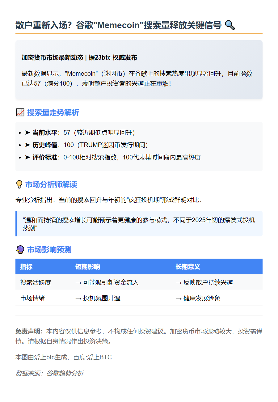
“Memecoin”搜索激增 散户热情重燃 2025年9月3日 上午7:57 • 币资讯 原创文章,作者:admin,如若转载,请注明出处:https://www.23btc.com/73680/ 赞 (0) 0 生成海报 以太坊基金会转1万枚ETH至Kraken 上一篇 2025年9月3日 上午7:53 Starknet恢复运行 区块生产正常 下一篇 2025年9月3日 上午8:03 相关推荐 币资讯 企业持BTC量9个月翻倍 2025年9月6日 0 币资讯 鲍威尔讲话引9月就业报告猜测 2025年10月15日 0 User is interested in refining text for clarity, elegance, and adherence to social media platform rules in Chinese. 【2024-06-28 23:29】23btc报道,VanEck 数字资产研究主管马特·席格尔指出,美国的监管态势正在发生变化,SOL ETF 获得批准的机会空前增加。VanEck… 币资讯 2024年6月28日 0 美联储降息概率骤降至10%以下 重磅!美联储降息预期遭遇”冰点时刻”:市场预测概率从40%断崖式跌至10%! 在距离5月7日联邦公开市场委员会(FOMC)召开关键利率决策会议仅剩不到三周之… 币资讯 2025年4月19日 0 币资讯 WLFI USD1上线Aptos 2025年10月7日 0 币资讯 加密货币市值跌破3.2万亿美元 2025年6月23日 0 币资讯 巨额USDT转入OKEX 2025年5月25日 0 美联储将从6月1日起将美债减持速度从每月600亿美元削减至250亿美元。 【2024-05-02 02:10】23btc报道,据美联储FOMC声明显示,美联储计划在6月开始逐步减缓资产负债表缩减的进程。具体而言,美联储将把美债减持速度从每月600亿美元降… 币资讯 2024年5月2日 0 币资讯 OpenAI发布新模型Spud,Altman专注数据中心 【OpenAI最新动态一览】 据[1M AI News](https://t.me/OneMillion_AI)报道,OpenAI首席执行官山姆·奥特曼在全员大会上发出重磅消息:公… 2026年3月25日 0 币资讯 以太坊突破1900美元 以太坊强势突破1900美元大关,现报1906美元 据HTX行情数据显示,2月25日,以太坊(ETH)价格强势回升,成功突破1900美元关键阻力位。截至发稿时,以太坊现报价为1906… 2026年2月25日 0