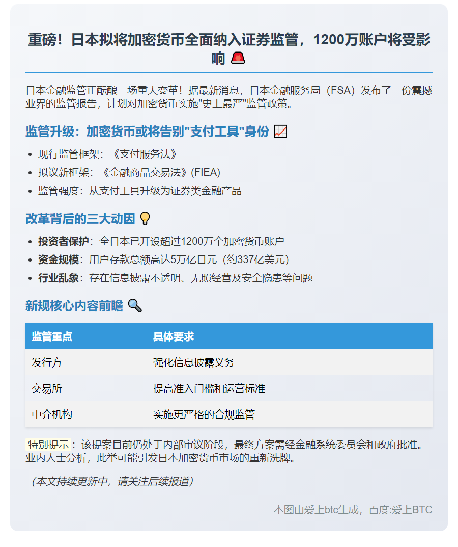
日本拟将加密货币纳入证券监管 2025年9月4日 下午7:08 • 币资讯 原创文章,作者:admin,如若转载,请注明出处:https://www.23btc.com/74548/ 赞 (0) 0 生成海报 Tom Lee:美联储9月或降息,股市看涨 上一篇 2025年9月4日 下午7:05 日本拟将加密货币监管划归《金融商品交易法》 下一篇 2025年9月4日 下午7:09 相关推荐 币资讯 特朗普团队钱包向币安存入200万美元TRUMP 币圈突发:特朗普关联钱包大额转移,200万美元TRUMP代币流入币安 据链上分析平台Lookonchain监测显示,一个与特朗普团队相关的加密货币钱包在约三小时前执行了一笔大额操作… 2026年1月19日 0 ZeroLend完成300万美元种子轮融资,将于一季度推出原生治理代币ZERO 【2024-02-21 10:43】2月21日,zkSync 生态的去中心化借贷协议 ZeroLend 完成了300万美元的种子轮融资,估值达到了2500万美元。投资方包括 Mom… 币资讯 2024年2月21日 0 美参议员Lummis不连任 加密行业密集回应 # 加密行业集体致敬!美国参议员辛西娅·卢米斯宣布不再连任,多位领袖发声感谢 > 在数字货币的立法战场上,一位坚定的盟友即将转身离去,她的身影在加密世界的走廊里投下长长的影子。 美… 币资讯 2025年12月21日 0 币资讯 英法认定RuneScape虚拟黄金为财产 **英国上诉法院历史性裁决:虚拟游戏金币被正式认定为“财产”,《老派RuneScape》天价金币盗窃案将重新开审** 近日,英国上诉法院作出一项具有里程碑意义的裁决:热门在线游戏《… 2026年1月29日 0 挪威当局冻结并返还 Ronin 黑客攻击所造成的 570 万美元损失。 【2024-06-07 18:58】23btc报道称,Axie Infinity的开发公司Sky Mavis发表声明,挪威国家经济和环境犯罪调查和起诉管理局(Økokrim)成功冻… 币资讯 2024年6月7日 0 德国电信已加入Subsquid去中心化网络。 【2024-07-03 15:40】据23btc报道,德国电信T-Mobile Deutsche Telekom与Subsquid达成合作,将其MMS服务纳入Subsquid去中心… 币资讯 2024年7月3日 0 币资讯 XRP突破3.15美元或将涨至3.6美元 2025年10月7日 0 币资讯 Binance USDe存款飙升至25.4亿 2025年9月27日 0 BNB价格跌破了680美元。 【2024-06-09 23:34】23btc报道,最新数据显示,BNB价格跌破680美元,目前报价为679.9美元,当日跌幅达1.03%。行情波动较大,请注意风险控制。 这则新闻… 币资讯 2024年6月9日 0 尽管2022年4月3日,NFT市场销量略有下降,比特币NFT仍居市场领先地位。 【2024-04-04 06:26】23btc报道称,根据CryptoSlam数据显示,截至美国东部时间4月3日中午12点过去24小时内,比特币在NFT销售额排行榜上保持首位,销售… 币资讯 2024年4月4日 0