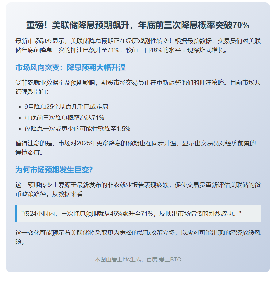
美联储年底或降息三次 2025年9月5日 下午9:14 • 币资讯 原创文章,作者:admin,如若转载,请注明出处:https://www.23btc.com/75245/ 赞 (0) 0 生成海报 美联储降息概率飙至91% 上一篇 2025年9月5日 下午9:13 SharpLink ATM计划支持以太坊购买,无需股东批准 下一篇 2025年9月5日 下午9:20 相关推荐 据报道,有1.33万枚以太币转移至Coinbase国际。 【2024-06-30 11:26】23btc报道,根据Whale Alert监测显示,今天上午10:57,约13337枚ETH被转移至Coinbase国际,价值约合44,776,… 币资讯 2024年6月30日 0 Axelar(AXL)将于7月1日在瑞士Zero Forum举办资产代币化小组讨论。 【2024-06-30 03:42】6月30日,跨链互操作性网络Axelar(AXL)基金会宣布将与区块链分析公司Metrika合作,共同举办一个小组讨论会,时间为7月1日至7月3… 币资讯 2024年6月30日 0 币资讯 MGBX 10月16日上线 RECALL、WBAI 交易 2025年10月16日 0 币资讯 美参院谈判政府停摆 美国参议院加紧谈判避免政府“停摆” 23btc报道——据央视新闻消息,当地时间11月8日,美国国会参议院出人意料地未按原定计划进入退伍军人节休会周,而是继续留在华盛顿,集中精力推动… 2025年11月9日 0 现货比特币ETF IBIT与FBTC跻身1月份所有ETF流入量前十名 【2024-02-03 09:20】23btc报道,根据Morningstar提供的数据显示,现货比特币ETF iShares Bitcoin Trust ETF(IBIT)和Fi… 币资讯 2024年2月3日 0 贝莱德ETHA总交易量突破百万美元 【2024-07-23 21:58】金色财经消息,贝莱德旗下的现货以太坊ETF ETHA于开盘23分钟后,交易总量便突破了100万美元大关。 这一消息值得仔细分析,尤其是在当前加密… 币资讯 2024年7月23日 0 迈克尔·塞勒:在过去两周内,MicroStrategy的比特币收益高达540亿美元。 【2024-11-24 14:45】金色财经讯,Cointelegraph在X平台转发了MicroStrategy创始人迈克尔·塞勒的采访。他透露,过去两周MicroStrateg… 币资讯 2024年11月24日 0 币资讯 Cardano创始人指出,若美国将比特币视作储备资产,将引发中心化的风险。 【2024-08-09 21:01】23btc报道,Cardano创始人查尔斯·霍金森对总统候选人小罗伯特·肯尼迪近日提出的将比特币视作美国储备资产的观点表示,尽管战略性地储备比特… 2024年8月9日 0 币资讯 ETH跌至1386后反弹至4956,勿让恐惧主导 BlockBeats 消息,2 月 24 日,F2Pool 联合创始人 Wang Chun 在社交媒体上发文,向加密社区发出提醒与鼓励: 「还记得 ETH 上一次触及 1386 美… 2026年2月24日 0 币资讯 Coinbase向美用户借出1亿USDC贷款 【震撼!Coinbase闪电般完成1亿USDC放贷,比特币借贷成美国用户新宠】 Coinbase近日在社交平台X上宣布了一项重大里程碑:在向美国(除纽约州外)用户推出比特币抵押贷款… 2025年4月30日 0