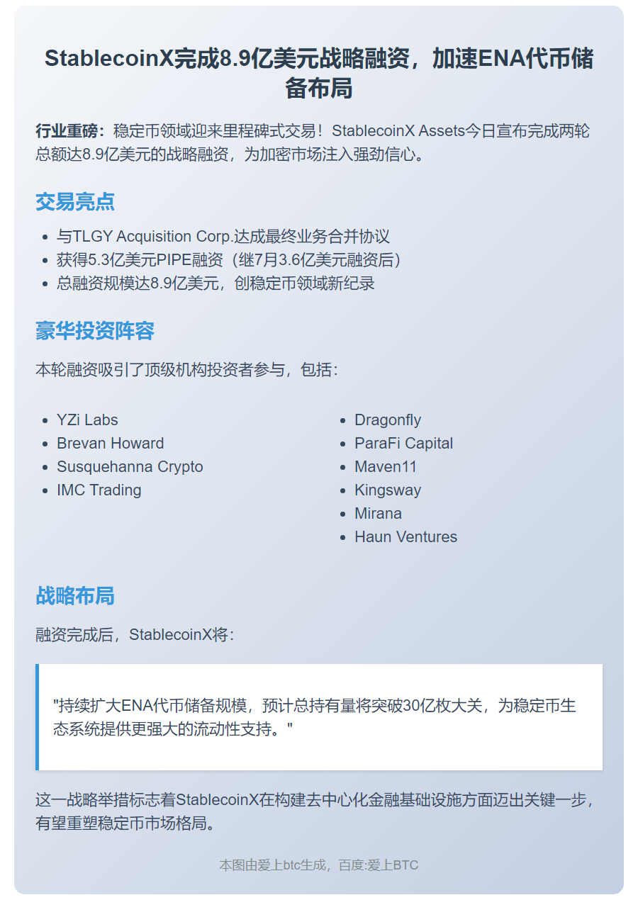
StablecoinX合并TLGY融资5.3亿 2025年9月6日 下午3:56 • 币资讯 原创文章,作者:admin,如若转载,请注明出处:https://www.23btc.com/75626/ 赞 (0) 0 生成海报 美比特币ETF周流入2.5亿美元 上一篇 2025年9月6日 下午3:47 CleanCore获1.75亿美元融资 下一篇 2025年9月6日 下午4:18 相关推荐 币资讯 麻吉地址浮盈148万美元 **“麻吉大哥”黄立成近期杠杆操作曝光:ETH与HYPE多单浮盈近150万美元,但整体亏损仍超1860万** 根据HyperInsight于1月6日发布的最新链上监测数据,知名投资… 2026年1月6日 0 人工智能领域市值攀升至228亿美元。 【2024-03-19 15:18】23btc报道称,根据CoinGecko数据显示,人工智能(AI)领域的市值自去年4月的27亿美元激增至264亿美元,部分代币涨幅甚至超过比特币… 币资讯 2024年3月19日 0 币资讯 特朗普会晤两院领袖 磋商避免政府停摆 2025年9月30日 0 CORE突破0.7美元 【重磅!CORE单日暴涨超20%突破0.7美元大关】最新行情速递:数字资产CORE表现强势,盘中一度冲破0.7美元心理关口。据23btc实时数据显示,当前报价0.6914美元,24… 币资讯 2025年4月20日 0 币资讯 特朗普关税或致美家庭年增税1300美元 减税还是增税?特朗普政策下的美国家庭财务真相 BlockBeats 消息,2月12日,据《财富》杂志报道,特朗普政府推动的减税政策一直被宣传为解决美国民众负担能力危机的关键举措,并… 2026年2月12日 0 币资讯 金价突破4100美元 现货黄金强势突破4100美元大关 最新行情显示,现货黄金价格已成功站上4100美元/盎司的重要关口,这是自10月27日以来的首次突破。今日日内涨幅达到2.48%,展现出强劲的上涨势… 2025年11月10日 0 财新:港交所推出比特币交易所交易基金,旨在平衡市场机遇与投资者保护。 【2024-05-11 15:00】23btc报道称,据新财经报道,2024年4月,经香港证监会批准的三只比特币现货交易所交易基金(ETF)和3只以太坊现货ETF成功在香港交易所上… 币资讯 2024年5月11日 0 币资讯 高盛:美股多头现溃退 【高盛合伙人重磅预警:美股多头正纷纷“缴械投降”!】23btc报道,高盛合伙人托尼·帕斯夸列洛日前发出警示,美国股市已浮现多头资金撤退的信号,并预测市场在真正企稳之前,可能还将面临… 2025年11月22日 0 美国证券交易委员会(SEC)已批准多只比特币交易所交易基金(ETF)期权上市,单边持仓上限设定为25,000张合约。 【2024-10-22 20:42】10月22日消息,美国证券交易委员会(SEC)批准了Cboe交易所与NYSE American交易所上市多款比特币ETF期权产品。Cboe获准推… 币资讯 2024年10月22日 0 币资讯 Circle 98%收入靠储备资产收益,巨头或入局竞争 2025年6月10日 0