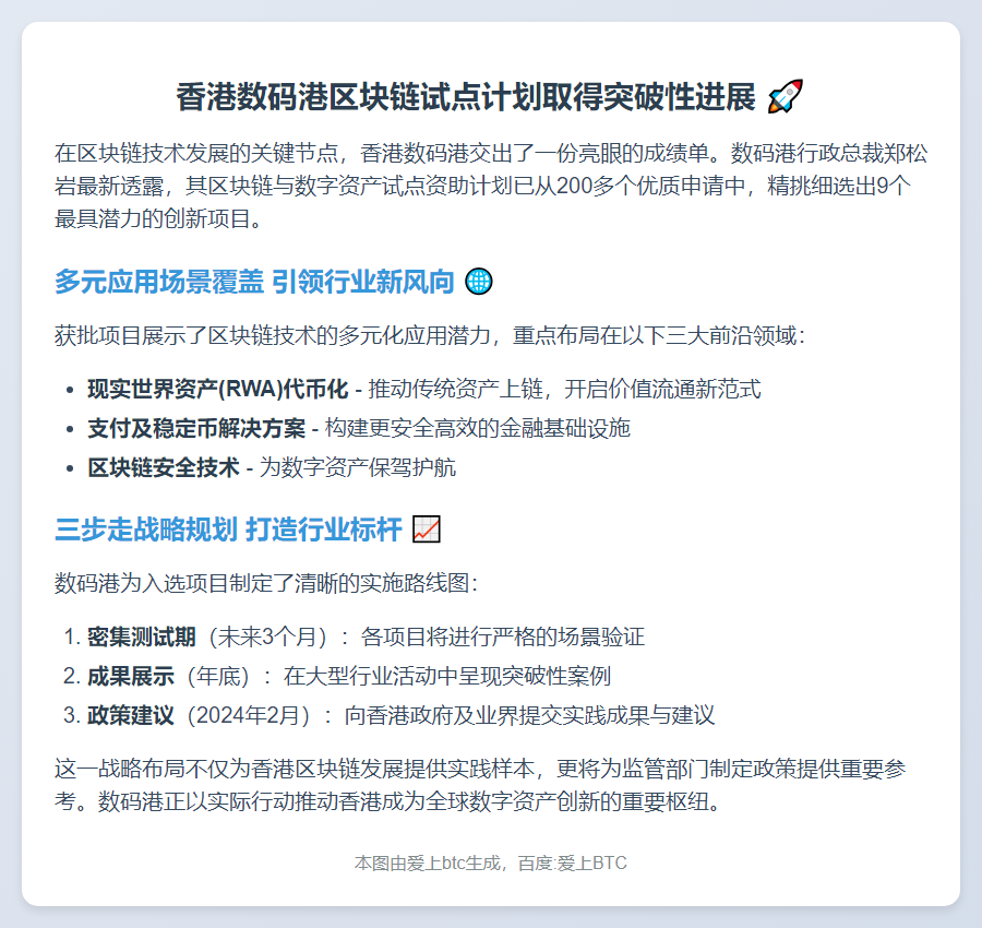
港数码港批9区块链项目 明年2月提交建议 2025年9月8日 上午10:22 • 币资讯 原创文章,作者:admin,如若转载,请注明出处:https://www.23btc.com/76169/ 赞 (0) 0 生成海报 Circle CEO:我们将主导Hyperliquid生态 上一篇 2025年9月8日 上午10:21 矿工独挖3.129枚BTC 下一篇 2025年9月8日 上午10:32 相关推荐 币资讯 美国初请失业金数据今夜公布 美国初请失业金数据今晚公布,市场预期小幅上升 BlockBeats 消息,2 月 26 日,美国劳工部将于北京时间今晚 21:30 公布至 2 月 21 日当周的初请失业金人数。市… 2026年2月26日 0 币资讯 方程式创始人:BTC 2032年达18万美元,HYPE 20 # 方程式创始人 Vida 大胆预言:BTC 2032年冲18万美元,HYPE 2029年破百美元! > 币圈再掀预言浪潮,Vida 的这两个数字,你看好吗? — **… 2026年2月6日 0 币资讯 Pump.fun前开发违反保释在伦敦入狱 2025年7月18日 0 币资讯 香港虚拟资产现货ETF已上市一个多月,但尚未在香港银行渠道中分销销售。 【2024-06-11 18:05】据悉,香港虚拟资产现货ETF已经上市一个多月,但目前尚未有银行开始销售该产品。据安永香港金融服务咨询的数据及分析主管Chris Barford称… 2024年6月11日 0 币资讯 美联储隔夜逆回购规模报11.29亿美元 美联储隔夜逆回购协议(RRP)规模回升 据最新数据显示,周三美联储隔夜逆回购协议(RRP)使用规模达到11.29亿美元,较前一交易日的9.05亿美元有所上升。 这一变动反映出市场流… 2025年11月20日 0 Meta推出开源人工智能模型LLAMA 3.1,参数高达405亿。 【2024-07-23 23:15】23btc报道,Meta发布了LLAMA 3.1 405B开源人工智能模型。同时,Meta还推出了Llama 8B和70B型号的升级版本,将上下… 币资讯 2024年7月23日 0 币资讯 巨鲸套现218万FARTCOIN,获利230万美元 2025年6月20日 0 币资讯 Binance:积分达标用户可领200枚ZKP空投 【重磅空投来袭!币安Alpha上线zkPass(ZKP),233积分即可申领200枚ZKP代币】 据官方最新公告,币安Alpha平台正式上线 **zkPass (ZKP)** 项目… 2025年12月19日 0 Synthetix旗下的Infinex已正式开启存款功能。 【2024-05-13 13:54】5月13日,Synthetix推出的去中心化永续合约交易平台Infinex在X平台宣布用户现可创建账户,并支持存款赚取治理积分(GP)。用户在以… 币资讯 2024年5月13日 0 币资讯 VanEck:比特币矿工持仓达峰期权防御显著 【BlockBeats 最新消息】2024年3月20日,VanEck数字资产研究主管Matthew Sigel在社交媒体上发布了最新市场动态。 比特币价格波动引人关注:30日平均价… 2026年3月20日 0