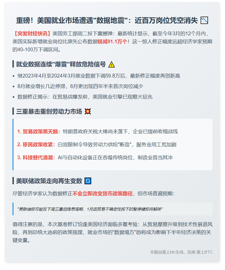
美就业数据下修 3月少增91.1万岗 2025年9月9日 下午10:11 • 币资讯 原创文章,作者:admin,如若转载,请注明出处:https://www.23btc.com/77210/ 赞 (0) 0 生成海报 CBOE将于11月10日推出比特币以太坊期货 上一篇 2025年9月9日 下午10:07 OKX支持USDT0多网络充提 下一篇 2025年9月9日 下午10:16 相关推荐 币资讯 美国国债首破36.58万亿 2025年7月9日 0 某地址1小时内从Binance提取2950枚BTC BlockBeats 消息,3 月 27 日,据链上分析师余烬监测,在今日比特币价格下跌 4%、触及 6.7 万美元 后,某地址在过去 1 小时内从 Binance 提取了 295… 币资讯 2026年3月27日 0 比特币跌破了六万八美元。 【2024-04-02 10:36】经过行情观察,BTC价格已跌破68000美元,当前价格为67939.68美元,日内跌幅达到4.02%。行情波动大,建议谨慎投资,注意风险。 这样… 币资讯 2024年4月2日 0 币资讯 休眠10.4年的以太坊预挖矿地址激活,内含2000枚ETH 沉寂十年,以太坊“远古”预挖矿地址突然苏醒,2000枚ETH重见天日 据区块链监测平台 Whale Alert 披露,一个沉睡了超过十年的以太坊预挖矿地址近日被意外激活。该地址内包… 2025年12月20日 0 币资讯 巨鲸73.4枚cbBTC换购2890枚ETH 2025年6月11日 0 币资讯 比特币挖矿难度骤降7.76%,矿企转向AI 比特币挖矿难度再度调整:迎来今年第二大降幅 据 BlockBeats 消息,2023年3月22日,区块链数据平台 The Block报道,在区块高度 941,472 处(3月21日… 2026年3月22日 0 币资讯 以太坊可能继续领先比特币,其5月涨幅接近30%,创下自2月以来最佳的月度表现。 【2024-05-29 14:11】23btc报道,根据Coinglass的数据显示,得益于以太坊ETF 19-b申请在美国证券交易委员会获得批准,以太坊在5月份经历了显著上涨,涨… 2024年5月29日 0 好的。 【2024-07-20 04:32】白宫与CrowdStrike高层领导保持密切沟通,定期交流进展,并已给予支持。据23btc报道,美国高级政府官员透露。 这则新闻涉及到加密货币领… 币资讯 2024年7月20日 0 币资讯 21Shares推出两只加密指数ETF 涵盖比特币狗狗币 # 21Shares发布首创加密货币指数ETF 投资组合重磅上线 全球金融创新迈出关键一步!21Shares今日正式宣布推出两只革命性的加密货币指数ETF,为机构及个人投资者提供更… 2025年11月14日 0 委内瑞拉总统利用加密数字货币规避国际制裁。 【2024-06-18 06:23】据23btc报道,委内瑞拉政治评论人士指责总统尼古拉斯·马杜罗及政府越来越多地依赖加密货币交易,试图规避国际制裁。美国最近重新实施了黄金和石油制… 币资讯 2024年6月18日 0