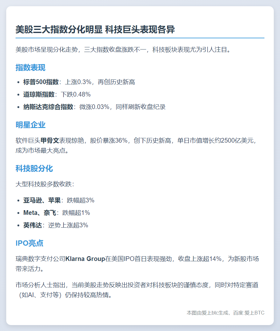
美股收盘涨跌互现 2025年9月11日 上午4:13 • 币资讯 原创文章,作者:admin,如若转载,请注明出处:https://www.23btc.com/77924/ 赞 (0) 0 生成海报 美劳工部审查统计局就业数据 上一篇 2025年9月11日 上午4:00 美元指数微跌0.01% 下一篇 2025年9月11日 上午4:41 相关推荐 2.3亿USDT转自Bitfinex至Tether 深夜突发!2.3亿枚USDT惊现巨额转账:Bitfinex资金大挪移直指Tether金库 区块链监测平台Whale Alert捕捉到震撼一幕——北京时间晚间22:20,Bitfin… 币资讯 2025年4月18日 0 美元指数DXY跌破101,触及自9月6日以来的最低点。 【2024-09-13 15:58】金色财经消息,美元指数DXY跌破101,刷新自9月6日以来的低点,日内下跌幅度达到0.24%。 ### 新闻解析 **概述**根据金色财经的消息… 币资讯 2024年9月13日 0 币资讯 欧央行官员:欧元难取代美元地位 2025年7月3日 0 美联储梅斯特:利率应该在更长时期内保持在较高水平。 【2024-05-17 02:05】23btc报道,美联储官员梅斯特表示,短期通胀预期已经上升,因此利率可能需要在更长的时间内保持在较高水平。梅斯特认为,现阶段判断通胀回落进程是否… 币资讯 2024年5月17日 0 黄金价格触及2460美元水平。 【2024-08-12 23:50】23btc报道,现货黄金持续飙升,一度突破2460美元/盎司,较日内低点上涨近40美元。与此同时,COMEX期金亦突破2500美元/盎司,日内涨… 币资讯 2024年8月12日 0 SC短时突破0.02美元,日内涨幅达13.6% 【2024-02-23 19:32】23btc报道,最新数据显示,SC(Siacoin)短暂突破0.02美元大关,当前报价为0.01941美元,当日上涨13.6%。市场波动较为激烈… 币资讯 2024年2月23日 0 币资讯 BitGo托管StableX 1亿美元稳定币战略 # BitGo携手纳斯达克上市公司StableX,共建1亿美元稳定币资产储备 **BlockBeats 消息,3月11日**,数字资产基础设施领域的领先企业BitGo宣布,将为纳斯… 2026年3月11日 0 币资讯 特朗普舒默罕见会晤 聚焦医疗基建 23btc报道,据彭博社报道,美国总统特朗普与参议院民主党领袖舒默进行了一次罕见的会面,双方就医疗保健政策以及纽约关键基础设施项目的资金问题进行了讨论。据悉,该项目目前已被总统暂停… 2026年1月16日 0 该地址正在进行清仓处理,价值达到了379万美元,这是一件非常值得关注的事情。 【2024-06-30 10:14】23btc报道称,根据链上分析师@ai_9684xtpa的监测,地址0x06b在两小时前清仓了3390亿枚PEPE,总价值达379万美元。此次清… 币资讯 2024年6月30日 0 币资讯 某投资者在90天前以4.7万美元购入SPX,目前其市值已达127万美元。 【2024-10-07 19:40】23btc报道,据Lookonchain监测,90天前,用户dimethyltryptamine.eth以15.6枚ETH(约4.7万美元)购入… 2024年10月7日 0