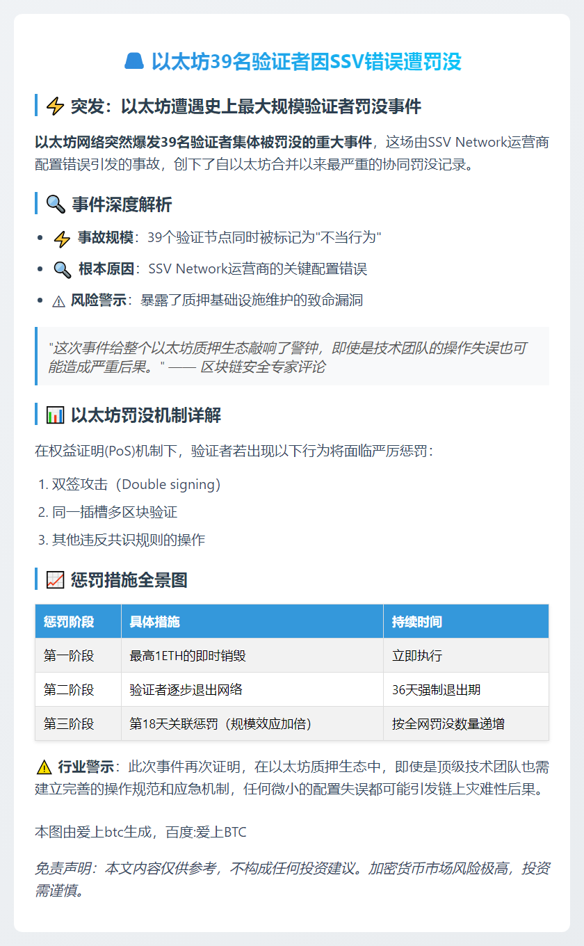
以太坊39名验证者因SSV错误遭罚没 2025年9月11日 下午2:57 • 币资讯 原创文章,作者:admin,如若转载,请注明出处:https://www.23btc.com/78164/ 赞 (0) 0 生成海报 Trend Research再次大手笔购ETH,持仓达43,377枚 上一篇 2025年9月11日 下午2:55 韩国9月16日起解禁加密企业风险认证 下一篇 2025年9月11日 下午3:08 相关推荐 币资讯 ETH跌破4100 2025年10月13日 0 币资讯 沃什支持美联储下周降息 2025年7月25日 0 币资讯 美股齐飙升 道指涨165点 美联储降息预期提振市场,美股三大股指集体高开 美联储官员最新表态释放积极信号,市场情绪明显回暖。今日美股三大股指全线高开,科技股表现尤为亮眼。 📈 主要指数表现 道琼斯工业平均指数… 2025年11月21日 0 币资讯 **美股明日休市** 2025年8月31日 0 币资讯 Galaxy首席执行官:特朗普胜选或将为加密生态注入“数千亿美元”资金。 【2024-11-07 06:04】23btc报道称,Bitcoin Magazine 揭示,Galaxy 首席执行官迈克·诺沃格拉茨在接受 CNBC 采访时表示,特朗普若成功连任… 2024年11月7日 0 币资讯 ETH跌破2500 USDT # 以太坊跌破关键心理价位!ETH 24小时内重挫超8% 根据全球领先的数字资产交易平台OKX的实时行情数据显示,以太坊(ETH)价格已跌破2500美元重要心理关口。截至发稿时,E… 2026年2月1日 0 币资讯 RISC Zero通用验证器即将部署到Base平台。 【2024-05-30 11:47】5月30日消息,零知识证明软件开发公司RISC Zero在推特上宣布,他们的通用验证器即将应用在Base平台上,为开发人员提供无限计算能力。官方… 2024年5月30日 0 ZK驱动引领互操作协议新纪元,“Union”正式开启公共测试网之旅。 【2024-06-27 12:39】据6月27日消息,基于ZK驱动的互操作协议Union在社交媒体上宣布已上线公共测试网,并在Galxe平台上发布任务,吸引用户参与。Union被称… 币资讯 2024年6月27日 0 币资讯 巨鲸3天转2.6万ETH进CEX 2025年7月13日 0 币资讯 23btc晚报 | 6月22日重要动态速览 2025年6月22日 0