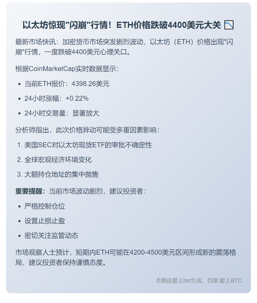
ETH跌破4400 2025年9月11日 下午9:12 • 币资讯 原创文章,作者:admin,如若转载,请注明出处:https://www.23btc.com/78374/ 赞 (0) 0 生成海报 23btc晚报 | 9月11日重要动态速览 上一篇 2025年9月11日 下午9:02 币安开放Holoworld首期奖励领取 下一篇 2025年9月11日 下午9:17 相关推荐 币资讯 白银空军止盈780万美元 BlockBeats 快讯|白银深夜逆转,「铁头空军」巨鲸被迫平仓,浮盈大幅回撤 3月17日,据链上分析平台 Hyperinsight 监测,美股交易时段白银价格强势反弹,自77美… 2026年3月17日 0 zkLink Nova与Scroll集成,为Scroll用户提供资本效率提升之道 【2024-06-13 19:07】6月13日,多链聚合Layer3 zkLink Nova发布消息,宣布已经与Scroll集成,旨在提升Scroll用户的资本效率和跨链连接体验。… 币资讯 2024年6月13日 0 FSB将深入研究稳定币对新兴和发展中经济体的挑战。 【2024-06-17 17:08】金融稳定理事会(FSB)表示,将进一步研究稳定币对新兴和发展中经济体所带来的挑战。在金融稳定理事会全体会议上,该决定在多伦多达成。金融稳定理事会… 币资讯 2024年6月17日 0 币资讯 DownDetector:用户报告显示美国的Cloudflare出现问题 【DownDetector:用户报告显示美国的Cloudflare出现问题】23btc报道,网络状况监测网站DownDetector:用户报告显示,美国的Cloudflare出现了… 2025年11月18日 0 蚂蚁数科DTClaw龙虾产品内测启动 蚂蚁数科发布「专业龙虾」DTClaw,开启内测:为金融、营销、数据专家打造的专属AI智能体 BlockBeats 消息,4月3日 — 蚂蚁集团旗下蚂蚁数科正式宣布,其专业级AI产品… 币资讯 2026年4月3日 0 币资讯 “Michael Saylor:加密货币寒冬不再来” 2025年6月11日 0 币资讯 沃伦建议禁止大科技公司发行稳定币 重磅!科技巨头跨界金融遭阻击 美国政界打响货币保卫战 继Meta传出准备杀回稳定币市场后,一场关于科技巨头金融权力的激烈争论正在华盛顿爆发。美国参议院重量级议员伊丽莎白·沃伦近日猛… 2025年5月11日 0 币资讯 特朗普:对伊朗袭击以色列炼油厂的反击将迅速到来 【最新快讯】据BlockBeats报道,3月30日,美国总统唐纳德·特朗普在接受媒体采访时首次明确表示:对于伊朗袭击以色列海法市一家炼油厂的事件,将会有迅速的回应。 当天,以色列北… 2026年3月30日 0 某巨鲸从FalconX提出300万BLUR,持有的952万BLUR已浮盈110万美元 【2024-02-05 21:44】23btc报道,据链上分析师余烬监测,此前专注于ETH突破行情的大户鲸鱼0x828于一个半小时前从FalconX出售了300万BLUR,相当于1… 币资讯 2024年2月5日 0 币资讯 Pixelverse推出“玩转空投”活动。 【2024-04-18 23:46】23btc报道,基于任务的战斗游戏 Pixelverse 宣布与 Pixelmon 的 Web3 发布协议 Mon Protocol 达成合作,… 2024年4月18日 0