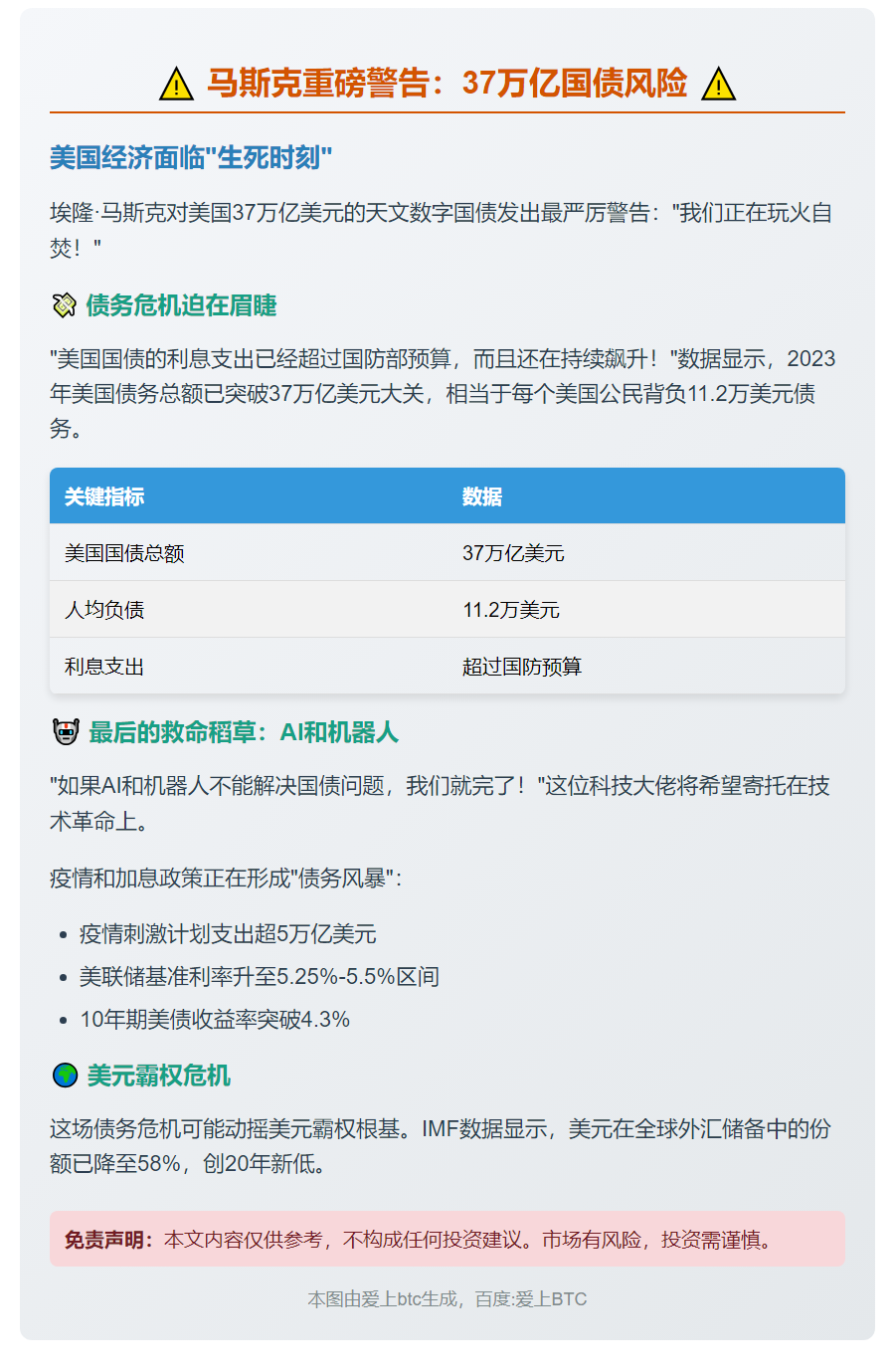
马斯克警告37万亿国债风险 2025年9月12日 上午8:07 • 币资讯 原创文章,作者:admin,如若转载,请注明出处:https://www.23btc.com/78545/ 赞 (0) 0 生成海报 CleanCore增持5亿枚DOGE 上一篇 2025年9月12日 上午8:04 恐慌贪婪指数升至57,市场情绪转贪婪 下一篇 2025年9月12日 上午8:15 相关推荐 这是一条关于加密货币交易的新闻,可以看到大量的XRP被转移到一个未知的钱包地址。 您想了解哪些方面的信息呢? 例如: * 您想了解XRP是什么样的加密货币吗? * 您想了解Binance是什么平台吗? * 您想了解这笔交易的潜在原因吗? 请告诉我您感兴趣的内容,我将尽力提供相关信息。 【2024-07-19 13:42】23btc报道,据链上数据追踪服务WhaleAlert监测,今日北京时间13:41左右,一笔价值13,773,262美元的24,851,785枚… 币资讯 2024年7月19日 0 币资讯 巨鲸减持3400ETH套现1367万 2025年10月29日 0 近日,有一则消息称,一只鲸鱼在过去的24小时内从Binance提取了约480万枚ENA,相当于约394万美元。 【2024-05-13 17:19】据Spot On Chain监测,鲸鱼账户0x555在过去24小时从Binance中以均价约0.82美元的价格提取了480万枚ENA(394万美… 币资讯 2024年5月13日 0 英国选民呼吁候选人关注数字货币问题。 【2024-07-04 06:01】23btc报道,随着英国选举临近,调查显示约三分之一的18至34岁选民关注加密资产行业的未来。预计工党可能取代保守党执政,引发人们对政策和法规调… 币资讯 2024年7月4日 0 Toobit携手西甲推出百万美元嘉年华 Toobit 超级交易嘉年华震撼来袭!百万美元奖池等你来赢 全球领先的加密货币交易平台 Toobit 正式宣布,备受瞩目的「超级交易嘉年华 (Super Match Carniva… 2026年1月28日 • 币资讯 0 欧洲央行行政委员会表示,很可能会在六月启动降息。 【2024-05-15 14:34】23btc报道,据欧洲央行管委维勒鲁瓦透露,预计我们将在六月启动降息。 这则新闻将对加密货币市场产生一定影响。一般来说,央行实施降息政策可能会导… 币资讯 2024年5月15日 0 富途证券宣布投资4.4亿港元进入香港虚拟银行Airstar Bank。 【2024-06-09 09:49】富途控股宣布完成对香港持牌虚拟银行天星银行母公司的4.4亿港元投资。这次投资使得富途成为间接持有天星银行44.11%股份的第二大实际拥有人。天星… 币资讯 2024年6月9日 0 美股三大指数今日齐齐上涨,标普500指数再度刷新收盘纪录。 【2024-03-28 04:04】23btc报道称,美国股市今日表现强劲,三大股指全线上涨:道琼斯指数上涨1.22%,标准普尔500指数上涨0.86%,纳斯达克指数上涨0.51%… 币资讯 2024年3月28日 0 币资讯 Tether授权以太坊链增发10亿枚USDT,但尚未实际发行。 【2024-04-19 17:48】23btc报道,根据Whale Alert的监测,Tether Treasury最近在以太坊网络上新增铸造了10亿枚USDT。Tether首席执… 2024年4月19日 0 Scroll通过互操作层Union添加对Cosmos IBC的支持 【2024-03-08 03:45】据23btc报道,根据官方公告,Cosmos IBC已成功上线以太坊L2 Scroll。这一功能是通过互操作层Union实现的,借助其去信任、去… 币资讯 2024年3月8日 0