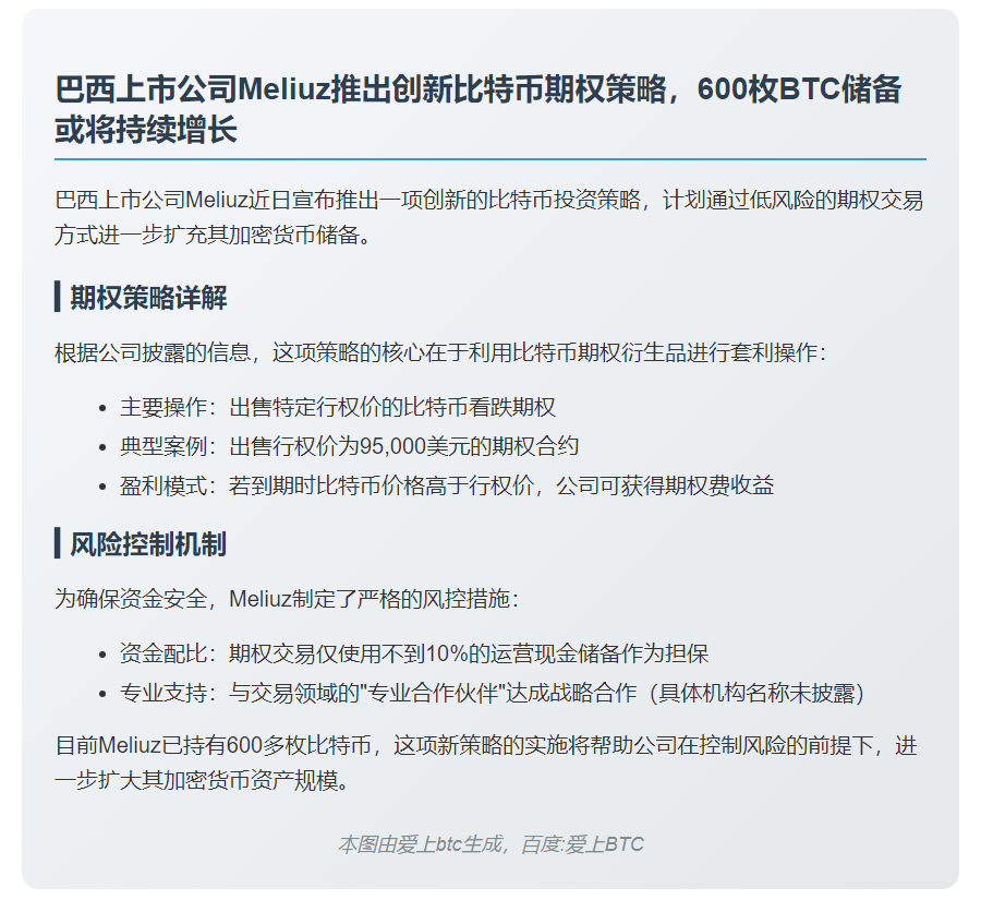
巴西 Meliuz 推比特币期权策略扩储备 2025年9月12日 下午6:37 • 币资讯 原创文章,作者:admin,如若转载,请注明出处:https://www.23btc.com/78872/ 赞 (0) 0 生成海报 以太坊巨鲸质押获利6050万后转1.17亿ETH至币安 上一篇 2025年9月12日 下午6:36 俄央行降息至17%,低于预期16% 下一篇 2025年9月12日 下午6:42 相关推荐 币资讯 美元指数跌0.59% 2025年9月6日 0 币资讯 恐慌指数升至24,市场仍极度恐慌 【市场情绪持续低迷:恐慌与贪婪指数微升至24,仍处“极度恐慌”区域】 最新数据显示,今日加密货币市场的恐慌与贪婪指数为 **24** ,较昨日的 **23** 略有回升,但整体仍维… 2025年12月28日 0 Solana链上去中心化交易所(DEX)昨日的交易额达到11.57亿美元。 【2024-06-23 11:27】金色财经讯,DeFiLlama 数据揭示,Solana 链上 DEX 于 6 月 22 日录得交易额高达 11.57 亿美元,超越以太坊,荣登榜… 币资讯 2024年6月23日 0 币资讯 金晚快讯:8月5日动态速览 2025年8月5日 0 币资讯 香港有望试点比特币、以太坊永续合约 2025年6月8日 0 币资讯 “28日MGBX新增VINE、SPX等USDT交易对” 2025年7月29日 0 比特币价格跌至54000美元以下。 【2024-09-08 23:17】23btc报道,市场动态显示,比特币价格已跌破54000美元,目前报53990.25美元,24小时内跌幅达1.27%。行情波动明显,请谨慎控制风… 币资讯 2024年9月8日 0 币资讯 两位BLUR社区成员在领取BLAST空投后,选择将他们质押的代币转移到CEX交易所。 【2024-06-26 23:57】据23btc报道,据链上数据分析师余烬监测显示,两名BLUR质押鲸鱼在领取了BLAST空投后(部分解锁),分别赎回了大量BLUR并转入交易CEX… 2024年6月26日 0 DCG发布了第一季度财报,收入同比增长了51%。 【2024-05-10 00:07】23btc报道,数字货币集团(DCG)发布了第一季度财报。受加密货币价格上涨的影响,其第一季度收入达 2.29 亿美元,同比增长 51%。值得一… 币资讯 2024年5月10日 0 币资讯 XRP持仓增3%,反弹在即 # XRP价格持续承压:一周暴跌超11%,ETF资金流出创纪录 **XRP近期表现疲软,价格持续下跌引发市场关注。** 过去一周,XRP价格累计下跌**11.27%**,目前交易价… 2026年1月31日 0