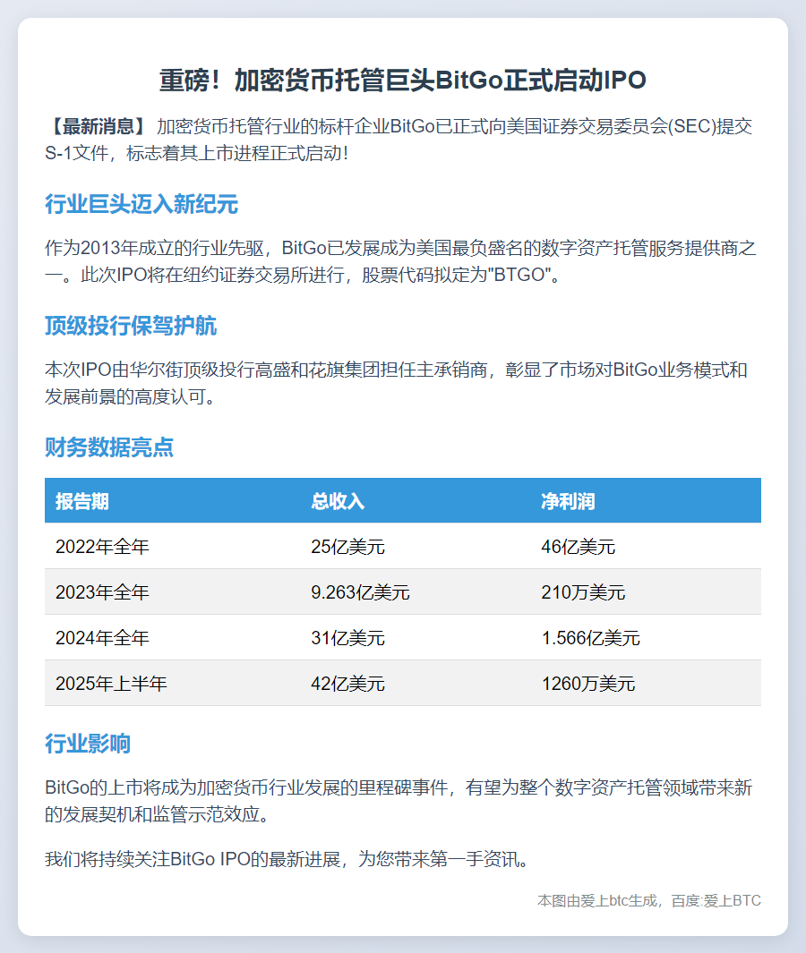
BitGo提交IPO申请 拟赴美上市 2025年9月20日 上午5:57 • 币资讯 原创文章,作者:admin,如若转载,请注明出处:https://www.23btc.com/82607/ 赞 (0) 0 生成海报 美元指数19日涨0.3% 上一篇 2025年9月20日 上午5:32 X平台员工涉收贿助诈骗团伙解封账户 下一篇 2025年9月20日 上午6:06 相关推荐 币资讯 7月12日晚间要闻速览 2025年7月12日 0 泰国证券交易委员会命令Zipmex暂停加密货币交易所和经纪业务 【2024-02-02 18:00】泰国证券交易委员会下令暂停加密交易所Zipmex的数字货币交易和经纪服务,此举是由于流动性问题所引起的。 币资讯 2024年2月2日 0 私募股权公司Thoma Bravo宣布将永久退出加密市场,结束其对FTX的投资。 【2024-09-09 16:52】私募股权公司 Thoma Bravo 的负责人 Orlando Bravo 在接受 CNBC 采访时表示,公司将永久退出加密市场。这一决定是因为… 币资讯 2024年9月9日 0 Manta Network宣布对Elfin Metaverse进行战略合作投资。 【2024-06-25 20:01】23btc报道,Manta Network宣布对GameFi链游Elfin Metaverse进行战略投资。 根据23btc的报道,Manta … 币资讯 2024年6月25日 0 币资讯 观点:按照2%的托管费率计算,Coinbase可能会协助美国司法部管理160亿美元的罚款收入。 【2024-07-02 14:01】金色财经披露,Deribit亚太区业务主管林辰在社交平台X上发布消息称,美国司法部(DOJ)选择Coinbase Prime作为被扣押加密资产的… 2024年7月2日 0 币资讯 鲸鱼从币安提5万LINK,价值117万美元 2025年8月30日 0 币资讯 Binance US上线HYPE现货交易 2025年6月3日 0 币资讯 特朗普:股市未来将更强劲 2025年9月18日 0 Sygnum代表Matter Labs向Fidelity的机构流动性基金投资5000万美元。 【2024-03-19 16:09】23btc报道,数字资产银行集团Sygnum代表其客户Matter Labs向Fidelity的机构流动性基金投资5000万美元。Sygnum正… 币资讯 2024年3月19日 0 币资讯 中国每日词元调用量突破140万亿增长千倍 ## 词元调用量激增,迎来跨越式发展 据《人民日报》记者从中国国家数据局获取的最新消息显示,2024年初,中国的日均词元(Token)调用量已达到惊人的1000亿。而到2025年底… 2026年3月24日 0