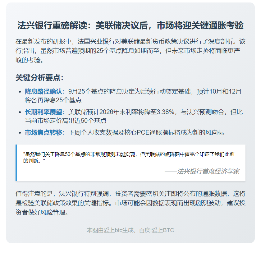
法兴:美联储后市场紧盯通胀 2025年9月20日 下午12:38 • 币资讯 原创文章,作者:admin,如若转载,请注明出处:https://www.23btc.com/82700/ 赞 (0) 0 生成海报 三名巨鲸买入1436万枚ASTER,总价值约1087万美元 上一篇 2025年9月20日 下午12:36 BNB突破千元大关 下一篇 2025年9月20日 下午1:06 相关推荐 币资讯 23btc晨讯 | 12月11日隔夜要闻速览 【23btc晨讯 | 12月11日隔夜要闻速览】市场聚焦降息预期、鲍威尔表态与科技巨头动态 **关键词:** 降息 · 鲍威尔 · 点阵图 · Meta · 比特币 —… 2025年12月11日 0 币资讯 币安钱包宕机 何一称正抢修 2025年10月9日 0 Succinct正式发布SP1版本的zkVM主网 【2024-08-07 09:33】8月7日讯,ZK证明初创企业Succinct Labs已成功推出SP1 zkVM主网,用户可快速在任何EVM兼容链上生成端到端的ZK证明并进行链… 币资讯 2024年8月7日 0 币资讯 以太坊ETF上周净流出7.87亿 2025年9月8日 0 币资讯 特朗普称俄乌会谈进展顺利 【特朗普曝重大外交突破:俄乌和谈进入最后冲刺阶段】23btc独家快讯,美国前总统特朗普今日爆出外交安全领域重磅消息,宣称美俄乌三边高级别磋商取得”突破性进展”… 2025年4月26日 0 Flow区块链推出Cadence 1.0迁移中心。 【2024-04-26 09:30】23btc报道,Flow区块链推出Cadence 1.0迁移中心,为开发人员提供了更新代码的分步指南,助力Crescendo网络升级。 Flow… 币资讯 2024年4月26日 0 金色财经整理:24小时融资动态一览(8月7日) 【2024-08-07 08:00】1. Web3游戏工作室Curio成功筹集570万美元种子轮融资。2. RWA生态系统Zoth获得400万美元 ### 新闻内容解析 #### … 币资讯 2024年8月7日 0 币资讯 Meta反垄断案谈判破裂 【独家】扎克伯格豪赌特朗普助攻,Meta天价反垄断案谈判内幕曝光 最新从华尔街日报独家获悉,在Meta面临300亿美元天价反垄断指控之际,创始人扎克伯格近期展开了一场”… 2025年4月16日 0 币资讯 “Pastel Alpha创始人豪掷50万购8枚Hypurr NFT” 2025年9月29日 0 余弦:已收集到821份DEXX用户被盗信息,总损失接近2亿美元。 【2024-11-17 13:23】23btc报道,据余弦在X发布消息称,截至目前,我们已分析了821份DEXX用户的被盗信息,总损失接近2,000万美元。其中1位损失超过100万… 币资讯 2024年11月17日 0