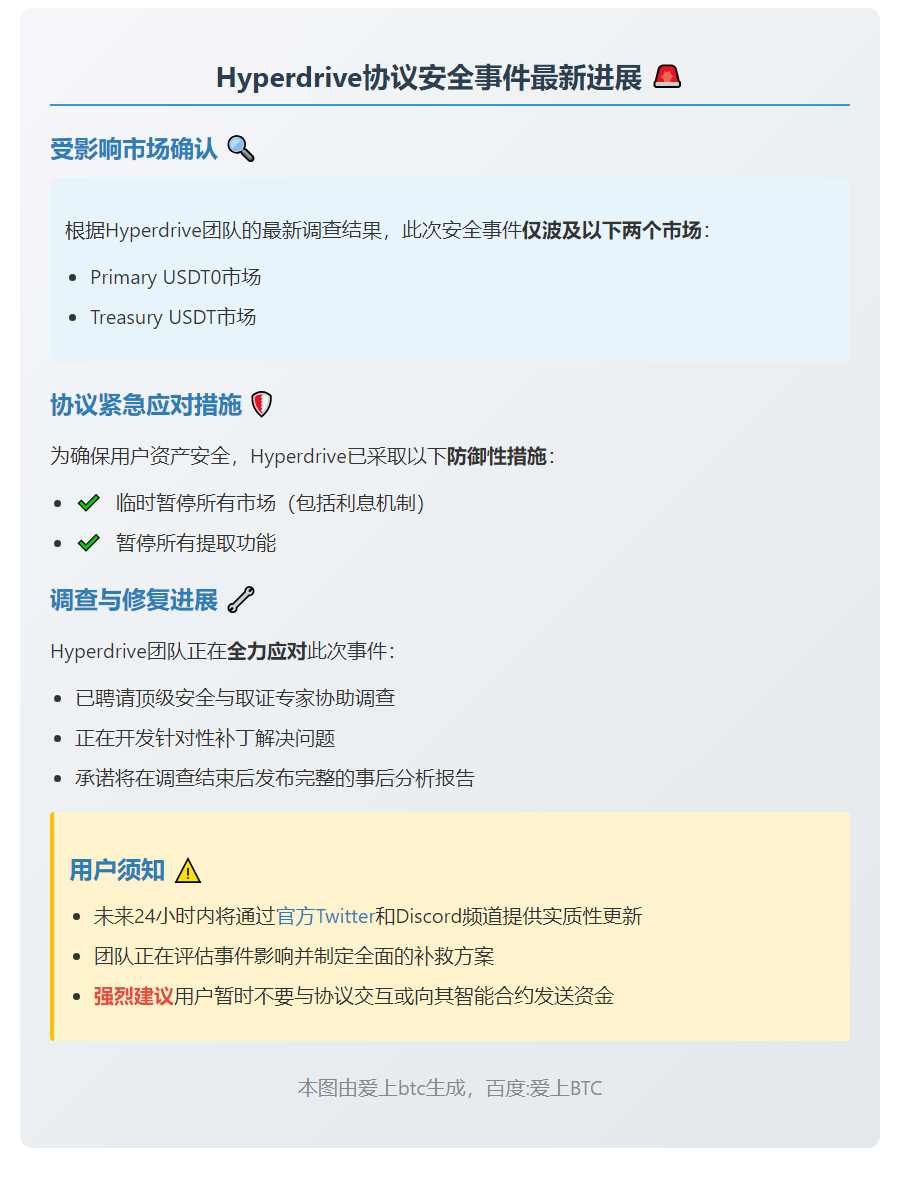
Hyperdrive安全事件仅影响两市场 2025年9月28日 上午8:37 • 币资讯 原创文章,作者:admin,如若转载,请注明出处:https://www.23btc.com/86728/ 赞 (0) 0 生成海报 Hyperdrive安全事件仅影响USDT市场 上一篇 2025年9月28日 上午8:36 Base链应用需采用EIP5792标准 下一篇 2025年9月28日 上午8:40 相关推荐 K33研究:近期加密市场对美国宏观经济数据表现出极强的敏感性。 【2024-08-15 20:24】23btc报道,K33 Research指出,近几个月,加密货币价格对美国经济数据展现出“高度敏感”的态势,投资者更倾向于追求稳定而非风险较高的… 币资讯 2024年8月15日 0 流动性再质押协议YieldNest宣布正式启用 【2024-05-14 21:41】5月14日消息:由EigenLayer推动的流动性再质押协议YieldNest在X平台正式上线。用户可通过质押ETH获取其原生代币ynETH,并… 币资讯 2024年5月14日 0 币资讯 Binance与Four.Meme推Bonding Curve TGE新模式 2025年7月14日 0 币资讯 巨鲸平仓BTC增持ETH至4万枚 【独家追踪|“1011内幕巨鲸”大举调仓:清仓700枚BTC,ETH持仓飙升至4万枚!】11月8日,链上分析师Ai姨披露关键动向:神秘地址“1011内幕巨鲸”(0xb31…83ae… 2025年11月8日 0 ARB成功突破0.5美元大关。 【2024-09-07 23:11】金色财经讯,最新行情显示,ARB已突破0.5美元,当前报价为0.51美元,24小时涨幅达2%。市场波动较大,敬请投资者做好风险控制。 ### 新… 币资讯 2024年9月7日 0 标题:预计未来90天内以太坊将主导市场 据市场分析师预测,未来90天内,以太坊有望成为市场的主导力量。 经过深入研究和分析,预计以太坊将在接下来的三个月内取得巨大成功,进一步巩固其在加密货币领域的领先地位。 在这个预测中,以太坊将继续引领区块链行业发展。其强大的技术基础和广泛的应用场景,使其在市场上具备了强大的竞争力。 值得一提的是,以太坊的持续创新和不断发展,使其成为许多项目和企业的首选平台。同时,以太坊还积极推动DeFi(去中心化金融)和NFT(非同质化代币)等新兴领域的发展,为整个区块链行业带来了新的机遇。 对于投资者而言,以太坊的上升趋势将为他们带来丰厚的回报。然而,需要注意的是,市场波动性和风险仍然存在,投资者应保持警觉并做好风险管理。 综上所述,预计未来90天内,以太坊将继续主导市场,带来更多的机遇和利益。投资者和行业参与者应密切关注以太坊的动向,并做出相应的决策。我们期待着以太坊在未来的成功表现。 【2024-05-26 17:39】5月26日消息,三箭资本创始人朱所发文称,本周末是一个重要的转折点。他减持了TAO和MKR,买入了LDO(2.48美元)和BLUR(0.467美… 币资讯 2024年5月26日 0 币资讯 巴萨2200万美元加密赞助惹争议 # 巴塞罗那与加密公司ZKP签约2200万美元赞助,前高管痛批“财务绝望” **11月29日,Decrypt报道**——西甲豪门巴塞罗那足球俱乐部近期与区块链公司Zero-Know… 2025年11月29日 0 美国证券交易委员会(SEC)已批准首款杠杆型多头MicroStrategy交易所交易基金(ETF)。 【2024-08-15 19:03】23btc报道,根据Bitcoin Magazine的消息,美国证券交易委员会(SEC)已批准首个杠杆多头MicroStrategy ETF。 … 币资讯 2024年8月15日 0 停火押注下,4370万原油多单押注冲突持续 用户要求我改写一段关于加密货币/DeFi领域投资的新闻消息。原文是中文,内容是关于一个新地址在Hyperliquid平台上进行大额原油期货交易。用户希望我: 1. 使内容更具吸引力… 币资讯 2026年4月1日 0 比特币矿企 Hut 8 将关闭加拿大 Drumheller 矿场 【2024-03-06 19:59】据23btc报道,比特币矿企Hut 8宣布将关闭其位于加拿大阿尔伯塔省的Drumheller矿场,以简化运营。Hut 8表示,Drumhelle… 币资讯 2024年3月6日 0