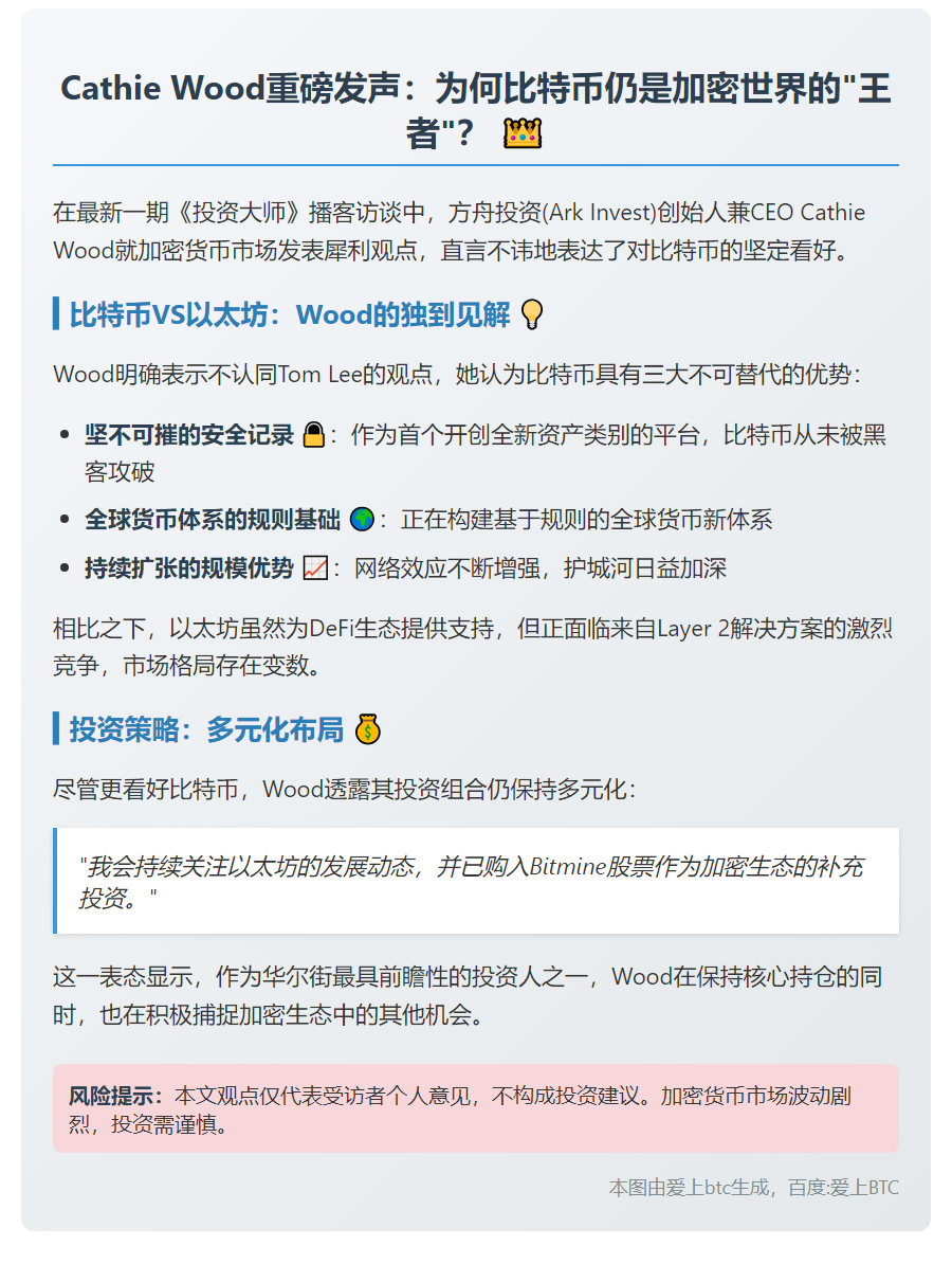
Cathie Wood:BTC稳健增长,ETH竞争激烈 2025年9月28日 上午10:43 • 币资讯 原创文章,作者:admin,如若转载,请注明出处:https://www.23btc.com/86791/ 赞 (0) 0 生成海报 CZ:Aster与Binance竞争有益BNB 上一篇 2025年9月28日 上午10:30 CZ:Aster与Binance竞争利好BNB 下一篇 2025年9月28日 上午10:56 相关推荐 币资讯 OpenAI聘OpenClaw创始人研发个人智能体 # OpenAI再添猛将!前OpenClaw创始人加盟,加速下一代个人智能体研发 **BlockBeats 消息**,2月16日,OpenAI创始人Sam Altman通过社交平台… 2026年2月16日 0 SOL突破130美元 【SOL强势突破130美元关口!创下年度新高】据23btc快讯,Solana(SOL)今日再掀涨势,成功站上130美元大关,当前实时报价130.06美元!惊喜的是24小时内仍保持0… 币资讯 2025年4月17日 0 币资讯 Hyperliquid ENA多单浮盈310.7万美元 2025年9月6日 0 币资讯 特朗普索赔2.3亿:司法调查致损 2025年10月22日 0 币资讯 Bitwise CEO表示:“Pudgy Penguins的开发团队正在构建去中心化的IP所有权。” 【2024-06-29 20:45】23btc报道,Bitwise首席执行官Hunter Horsley透露,公司在2021年购买了Pudgy Penguins。Bitwise花费… 2024年6月29日 0 币资讯 Coatue创始人:比特币将成核心资产 2025年6月14日 0 币资讯 Jupiter联创:PPP Memecoin实验将采用社交网络过滤来阻挡机器人账号 调整: Jupiter联创:PPP Memecoin实验将使用社交网络过滤来排除机器人账号 【2024-06-26 23:46】23btc报道,Jupiter 联合创始人 meow 在 X 平台宣布推出 PPP Memecoin 实验。该实验可能涉及空投,但具体细节尚未确… 2024年6月26日 0 一笔约11.47万美元的加密货币在遭受钓鱼攻击后,被转移到以0x0461开头的地址,导致损失。 【2024-04-09 09:55】根据PeckShieldAlert的监测,以0x0461开头的地址遭受了网络钓鱼攻击,导致11.47万美元的加密货币丢失,其中包括3.67万美元… 币资讯 2024年4月9日 0 币资讯 鲸鱼从币安提5万LINK,价值117万美元 2025年8月30日 0 贝莱德超越灰度,成为管理总资产规模最大的数字资产基金管理公司。 【2024-08-15 15:08】据8月15日消息,CoinShares研究主管詹姆斯·巴特菲尔在X上透露,贝莱德最近超越灰度,成为管理总资产最大的数字资产基金管理公司。 这则消… 币资讯 2024年8月15日 0