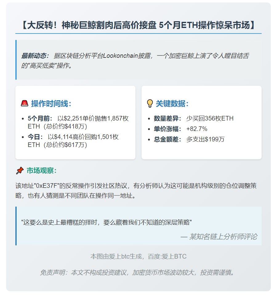
巨鲸高价回购1501枚ETH 2025年9月29日 下午2:56 • 币资讯 原创文章,作者:admin,如若转载,请注明出处:https://www.23btc.com/87235/ 赞 (0) 0 生成海报 美元跌势引担忧 政府关门恐拖累经济 上一篇 2025年9月29日 下午2:48 币安新增AEVO、ME、SNX现货交易对 下一篇 2025年9月29日 下午3:03 相关推荐 今日,香港虚拟资产ETF的成交额为3033.59万港元,共计交易了6只ETF。 【2024-06-13 16:20】23btc报道称,截至收盘,今日香港虚拟资产ETF成交额达3033.59万港元,其中:华夏比特币ETF(3042.HK)交易额为1363万港元,… 币资讯 2024年6月13日 0 币资讯 Big Brain Holdings:2022年投资了ZigZag ,从未投资过ZKasino 【2024-04-21 21:16】金色财经报导称,Big Brain Holdings近期发布了一则声明,公开表示他们于2022年投资了ZigZag Exchange项目,并由此… 2024年4月21日 0 MicroStrategy计划筹集20亿美元用于增持比特币。 【2024-08-02 05:56】GPT-4: 23btc报道,MicroStrategy计划筹集20亿美元用于购买更多比特币。 ### 新闻解读:MicroStrategy计划… 币资讯 2024年8月2日 0 币资讯 Jane Street在印度被控市场操纵 # 重磅!Jane Street 再陷市场操纵丑闻,印度监管机构开出天价罚单 **BlockBeats 消息,2 月 26 日**,据公开信息显示,全球知名高频交易公司 Jane … 2026年2月26日 0 币资讯 据知情人士透露,富兰克林邓普顿正在考虑推出一只新的加密货币基金。 【2024-06-06 21:57】知情人士透露,在金色财经的一篇报道中,富兰克林邓普顿被称为正在考虑推出一只全新的加密货币基金。该基金计划投资不仅限于比特币和以太坊,还将关注其他… 2024年6月6日 0 币资讯 不丹转出377枚BTC,价值2787万美元 **不丹王国政府再次进行大规模比特币转移,三小时内转出价值近2800万美元BTC** 据BlockBeats消息,3月17日,监测平台lookonchain数据显示,不丹王国政府在… 2026年3月17日 0 DEGEN WAR宣布圆满完成种子轮募资 提示:语气更加乐观,使用了更文艺的形容词 “圆满” 来描述完成种子轮的募资。 【2024-05-08 16:55】23btc报道,NFT游戏DEGEN WAR宣布成功完成种子轮募资。此次募资吸引了SuperState CEO Robert Leshner、M… 币资讯 2024年5月8日 0 币资讯 1亿购入3.3万枚ETH 2025年7月15日 0 美债聚焦美联储会议与拍卖,交易员押注年底降息 **BlockBeats 消息 | 4 月 27 日** 随着中东局势推高油价,美国国债市场交易员正在紧盯本周的**美联储会议**,用以判断官员们对通胀前景的最新态度。 ̵… 币资讯 2026年4月27日 0 币资讯 美扣押陈志24亿美元比特币 2025年10月16日 0