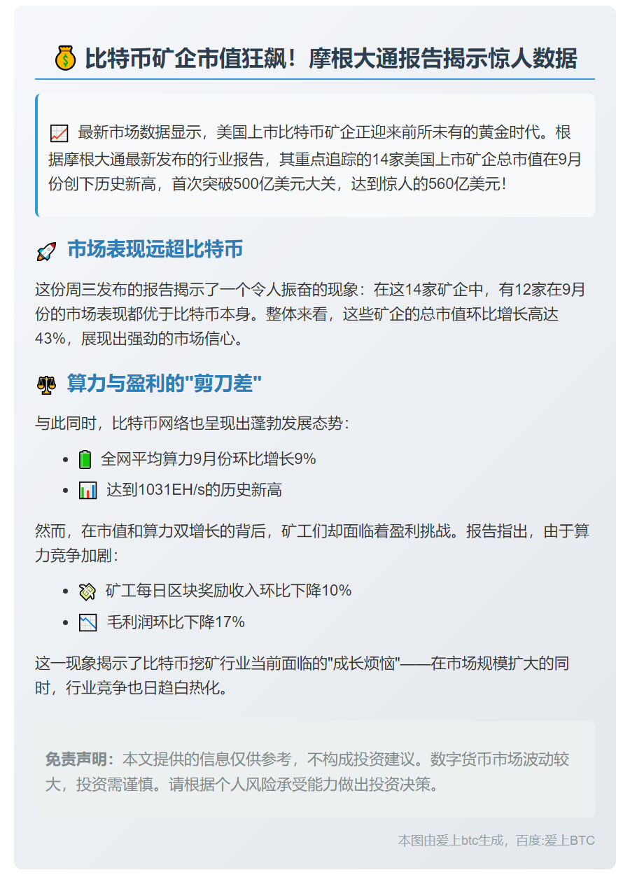
摩根大通:14家比特币矿企市值破560亿 2025年10月1日 下午9:58 • 币资讯 原创文章,作者:admin,如若转载,请注明出处:https://www.23btc.com/88546/ 赞 (0) 0 生成海报 美联储或继续降息 上一篇 2025年10月1日 下午9:54 美股开盘分化:股指跌 加密货币股涨 下一篇 2025年10月1日 下午10:00 相关推荐 比特币破6.9万美元再创新高 🚀 比特币强势突破 69,000 美元关口,市场热度再燃! 据 HTX 行情数据显示,4 月 2 日,比特币价格成功突破 69,000 美元大关,展现出强劲的上涨势头。在过去的 2… 币资讯 2026年4月2日 0 币资讯 OpenAI CFO:未来或上市 2025年8月20日 0 币资讯 预期以太坊4000美元、比特币12万美元区域或现获利回吐 2025年7月28日 0 币安比特币钱包过去30天增加约9600枚BTC,当前余额超55万枚BTC 【2024-02-04 22:44】据Coinglass数据显示,23btc报道称,在过去30天内,币安比特币钱包余额增加了约9600个BTC;在过去24小时内增加了约837.36… 币资讯 2024年2月4日 0 ING分析师指出,今晚即将公布的非农就业数据或许会表现不佳,这有可能进一步引发加密市场的波动。 【2024-08-02 19:05】8月2日消息,市场正翘首以待本周五公布的美国非农就业报告。荷兰国际集团(ING)分析师警告称,数据或表现疲软,这可能引发包括加密货币在内的金融市… 币资讯 2024年8月2日 0 币资讯 Wynn豪掷6800 USDC十倍做多PEPE 2025年7月15日 0 比特币2月上涨近45%,为2020年以来最佳月度表现 【2024-03-01 05:13】23btc报道,截至纽约时间2月29日美股收盘,比特币月末上涨近45%,连续第六个月实现增长,创下自2020年12月以来最佳月度表现。以太坊涨幅… 币资讯 2024年3月1日 0 币资讯 Solana目标价150美元,ETF资金流入强劲 **Solana ETF 吸金势头不减,生态与衍生品数据共筑看涨格局** 机构资金正以前所未有的热情拥抱 Solana。其交易所交易基金(ETF)已连续八周录得资金净流入,仅上周就… 2026年1月12日 0 报道:日本电力巨头东京电力探索“可持续能源”比特币挖矿。 【2024-09-09 14:03】23btc报道,据日本媒体《朝日新闻》9月8日报道,东京电力公司(TEPCO)旗下子公司Agile Energy投身比特币挖矿行业。该公司总裁K… 币资讯 2024年9月9日 0 NFT流动性平台Eesee已完成首阶段空投快照,即将在4月11日展开TGE与代币发放。 【2024-04-09 21:03】NFT流动性解决方案Eesee已经完成第一阶段的空投快照,并将进行两个阶段的空投——TGE和Post-TGE。拥有1,000积分以上的用户可以在… 币资讯 2024年4月9日 0