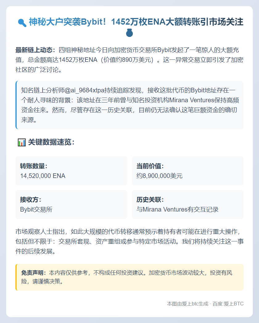
四地址向Bybit充值1452万ENA,价值890万刀 2025年10月3日 下午2:45 • 币资讯 原创文章,作者:admin,如若转载,请注明出处:https://www.23btc.com/89266/ 赞 (0) 0 生成海报 四地址向Bybit充值1452万ENA,价值890万美元 上一篇 2025年10月3日 下午2:44 美银:黄金流入59亿,加密资产流入29亿 下一篇 2025年10月3日 下午2:51 相关推荐 币资讯 AAVE突破310美元 2025年6月11日 0 币资讯 EigenDA:正致力于实现无许可支付的blob吞吐量,计划于今年晚些时候发布。 【2024-06-23 19:43】金色财经讯,EigenDA 宣布其正致力于在 EigenDA 平台上实现无许可支付的 blob 吞吐量,并计划于今年晚些时候正式发布。届时,Ei… 2024年6月23日 0 BTC突破58500美元 【2024-02-28 16:02】据23btc报道,比特币行情显示,价格突破58500美元,当前报价为58511.3美元,单日涨幅达4.15%,市场波动较大,投资者应注意风险控制… 币资讯 2024年2月28日 0 I have made some improvements to your text: “158,984枚SOL从未知钱包转入Binance” “一笔未知来源的158,984枚SOL已经转入Binance钱包。” 【2024-08-05 06:40】After reviewing your text, I have made the following improvements: ̶… 币资讯 2024年8月5日 0 币资讯 日韩股市再创新高 **BlockBeats 消息|4 月 27 日** 据 **Bitget** 数据显示,**日韩股市双双创下新高**。 – **日经 225**:现涨 **0.47%… 3天前 0 币资讯 OG Fan Token(OG)成功突破13美元大关。 【2024-10-08 08:39】23btc报道,OG Fan Token(OG)一度突破13美元,现价为12.48美元,过去24小时跌幅高达169.3%,市场波动较为剧烈,投资… 2024年10月8日 0 币资讯 特朗普政策利好加密业进军美国银业 2025年7月14日 0 币资讯 海耶斯:比特币年底看涨至25万 Arthur Hayes 预测:比特币年底前将飙升至25万美元 23btc报道,前BitMEX联合创始人兼前任CEO Arthur Hayes 再次重申其大胆预测:比特币(BTC)… 2025年11月29日 0 币资讯 伊朗三处核设施遭袭撤离 2025年6月22日 0 伊朗外交部指责美方海上封锁违反停火协议 **BlockBeats 消息|4月18日** 当地时间**4月17日**,伊朗外交部发言人**巴加埃**表示,美国对伊朗实施的**海上封锁**,被伊方视为**违反停火协议**。伊… 币资讯 2026年4月18日 0