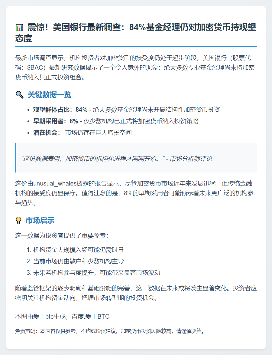
84%基金经理未涉足加密投资 2025年10月3日 下午7:28 • 币资讯 原创文章,作者:admin,如若转载,请注明出处:https://www.23btc.com/89389/ 赞 (0) 0 生成海报 沃尔玛OnePay应用将支持加密货币交易 上一篇 2025年10月3日 下午7:22 巨鲸再抛2.25万枚ETH,获利8177万美元 下一篇 2025年10月3日 下午7:38 相关推荐 1.2亿枚USDT从Tether Treasury转移到未知钱包 【2024-03-11 21:09】23btc报道称,根据Whale Alert监测数据显示,一笔价值约120,000,000枚USDT(约合119,962,500美元)的资金已从… 币资讯 2024年3月11日 0 比特币价格突破6.5万美元 【2024-07-18 20:36】23btc报道,最新数据显示,比特币价格突破65000美元,目前报价65000.99美元,当日涨幅达0.04%。市场波动较为激烈,请谨慎控制风险… 币资讯 2024年7月18日 0 前阿里巴巴技术专家、比特大陆产品总监周思加入Standard Hash担任CTO。 【2024-06-01 20:27】6月1日,前阿里巴巴技术专家、比特大陆产品总监Sophia.Zhou加入Standard Hash,担任CTO。据悉,Sophia.Zhou在软… 币资讯 2024年6月1日 0 币资讯 朝鲜黑客借假Zoom会议窃取加密货币 【警惕!朝鲜黑客设下“假Zoom会议”陷阱,已窃取超3亿美元加密货币】 23btc报道,据Cointelegraph消息,安全研究专家Taylor Monahan近日发出紧急警告:… 2025年12月15日 0 币资讯 美国通胀预期3.58% 【重磅数据出炉】纽约联储最新通胀警报:1年期预期飙升至3.58%!远超市场预期,较前值跳涨45个基点,美联储加息压力骤增。专家警告:这一通胀”温度计”正在预… 2025年4月14日 0 币资讯 Vitalik:技术开放与可验证性至关重要 2025年9月24日 0 币资讯 Circle’s USDC & CCTP V2 Now on Plume 2025年9月23日 0 Crossmint收购NFT支付基础设施公司Winter,并推出跨链支付产品 【2024-03-01 04:34】23btc报道,企业区块链平台Crossmint已完成对获Y Combinator支持的NFT支付基础设施初创公司Winter的收购。Cross… 币资讯 2024年3月1日 0 币资讯 OG咨询任命林肯·谭为亚洲董事总经理 # 专注比特币与AI领域!OG Advisory Group任命Lincoln Tan为亚洲业务董事总经理 **专注于比特币和人工智能领域的投资者关系公司 OG Advisory … 2026年2月2日 0 币资讯 内部人士90天狂抛4000万美元股票 2025年6月26日 0