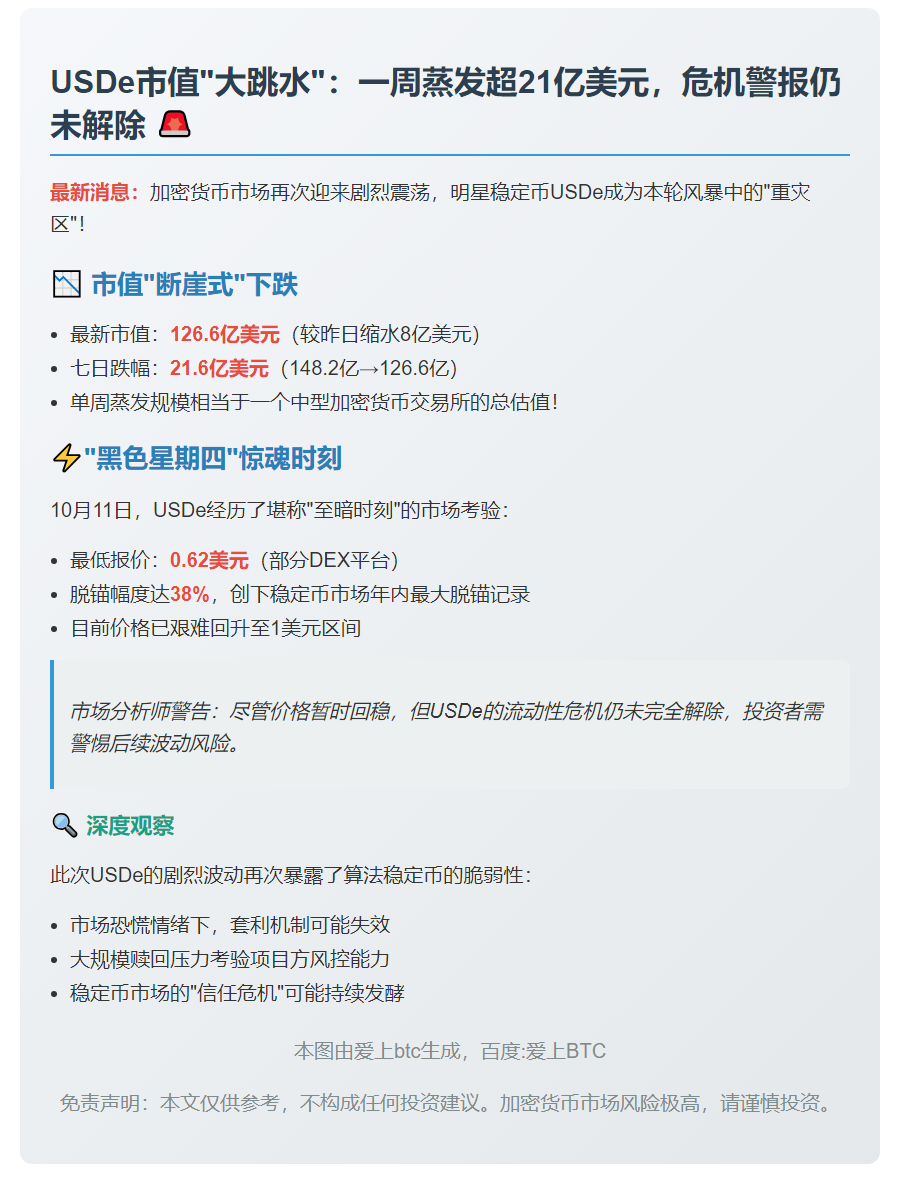
USDe市值跌破127亿,周减20亿 2025年10月12日 下午2:57 • 币资讯 原创文章,作者:admin,如若转载,请注明出处:https://www.23btc.com/93227/ 赞 (0) 0 生成海报 币安上线Yei Finance(CLO) 上一篇 2025年10月12日 下午2:42 灰度提交TAO信托SEC表格 锁定期缩至6个月 下一篇 2025年10月12日 下午2:58 相关推荐 币资讯 反弹复盘:技术派转多,Garrett Jin独悲观 加密市场强势反弹:技术派领衔“空翻多”,巨鲸加速建仓 BlockBeats 消息,3月17日,自本周初起,加密市场迎来一波加速反弹行情。比特币与以太坊价格双双攀升,创下自2月5日以… 2026年3月17日 0 Illuvium启动总额达2500万美元的ILV代币空投。 【2024-04-16 08:22】23btc报道,Web3元宇宙游戏Illuvium宣布启动代币空投活动。此次空投季总计250,000枚ILV代币,总价值约2500万美元。其中5… 币资讯 2024年4月16日 0 香港的混合加密基金Merkle 3s Capital宣布正式加入Core Venture Network。 【2024-05-29 10:32】23btc报道,香港的混合加密基金Merkle 3s Capital宣布加入Core Venture Network,该网络由Core Foun… 币资讯 2024年5月29日 0 Polymarket收购Brahma:扩展加密与DeFi基础 **BlockBeats 消息 | 4月8日** Polymarket 宣布,已完成对 **DeFi 基础设施公司 Brahma** 的收购。本次整合旨在进一步夯实 Polymar… 币资讯 6天前 0 币资讯 胜利证券虚拟资产业务收益暴增2000% 2025年7月18日 0 币资讯 SMLR股价飙升10.56%至17.28美元 **医疗科技公司Semler Scientific股价单日飙升超10%,加密概念股再引关注** 根据CoinFound最新发布的加密概念股数据,知名医疗科技公司Semler Sci… 2026年1月3日 0 币资讯 DWF Ventures正在寻求投资以太坊生态项目。 【2024-05-29 10:52】23btc报道,DWF Ventures 在 X 平台发文表示,随着以太坊的不断升级和发展,他们致力于支持和投资基于以太坊虚拟机(EVM)生态系… 2024年5月29日 0 美国现货比特币交易所交易基金(ETF)的资金净流入已连续18个交易日为正,创下历史最长记录。 【2024-06-07 12:07】23btc报道称,根据Spot On Chain监测数据显示,美国现货比特币交易基金(ETF)在6月6日录得净资金流入2.18亿美元。具体情况如… 币资讯 2024年6月7日 0 币资讯 美银:科技股资金连五周流出 【资金持续撤离科技股,美银最新数据揭示市场动向】美股科技板块已连续第五周遭遇资金流出,引发市场广泛关注。美国银行最新报告显示,这一趋势反映了投资者对高估值科技股的谨慎态度。 2025年11月20日 0 币资讯 当前以太坊网络的 Gas 费为 2 Gwei。 【2024-08-11 12:37】23btc报道,依据Etherscan数据,目前以太坊网络的Gas费用为2 Gwei。 这则新闻涉及到以太坊网络的Gas费用,Gas费用是以太坊… 2024年8月11日 0