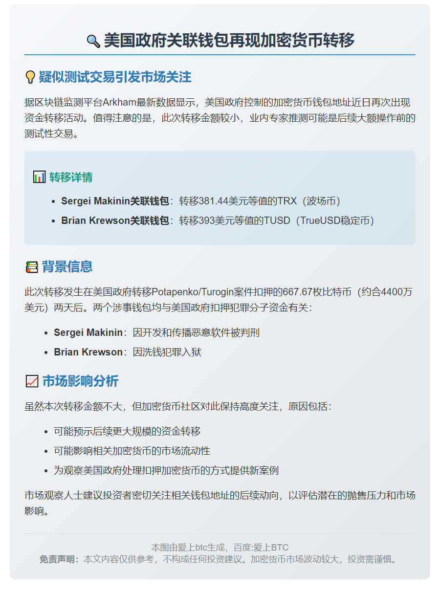
美国政府地址小额测试TRX和TUSD转账 2025年10月16日 下午12:15 • 币资讯 原创文章,作者:admin,如若转载,请注明出处:https://www.23btc.com/95326/ 赞 (0) 0 生成海报 特朗普家族加密业务年赚10亿 上一篇 2025年10月16日 下午12:06 澳Monochrome比特币ETF持仓达1087枚 下一篇 2025年10月16日 下午12:23 相关推荐 币资讯 铁头多军再开SOL、BTC、LTC多头仓位 “铁头多军”再出手!豪掷2319万美元押注SOL、BTC、LTC多头 据链上分析师@ai_9684xtpa最新监测,在连续32次做多后短暂平仓的“铁头多军”,于三小时前再次强势入场… 2025年11月21日 0 币资讯 Circle股价再跌10% Circle股票持续下滑,单日再度暴跌10% 最新市场数据显示,Circle股价延续近期跌势,今日盘中跌幅扩大至10%。 投资者情绪持续低迷,CRCL.N延续下行趋势。 市场分析人… 2025年11月13日 0 疑似以太坊基金会地址已经使用100枚ETH兑换了35.4万枚DAI。 【2024-04-08 17:47】23btc报道,根据PeckShieldAlert的监测,一以0xbC9a开头的地址(疑似属于Ethereum基金会)最近进行了一笔交易,用10… 币资讯 2024年4月8日 0 中国工程院院士陈纯表示,香港可成为Web3.0“沙盒”,对中国数字经济发展有重要作用。 【2024-05-30 09:43】23btc报道,中国工程院院士、浙江大学计算机科学与技术学院教授陈纯昨日受邀到香港立法会,与立法会议员就数字经济、Web3.0发展等议题进行交流… 币资讯 2024年5月30日 0 DeFi规则需联动 BlockBeats 向 SEC 发来正式信函,于 4 月 24 日。多家加密行业组织联合发起,强调推动 DeFi 规则的立法进程。SEC市场与交易部门明确指出,参与加密金融交易的… 币资讯 2天前 0 铭文流动性协议SatoshiSync成功完成种子轮融资 铭文流动性协议SatoshiSync近日宣布顺利完成种子轮融资,取得了融资的成功。项目团队表示,这一资金的获得将进一步推动协议的发展。 SatoshiSync协议是一个旨在提高流动性和跨链交易效率的创新项目。通过实现高效的资产转移和交易操作,该协议具备了潜力成为区块链领域的重要创新之一。 本轮种子融资的完成,标志着SatoshiSync协议的发展迈出了重要的一步。团队将利用这笔资金投入进一步研发和推广工作,以实现项目的长期目标。 SatoshiSync的成功融资也充分表明了投资者对该项目的信心和认可。未来,团队将持续努力,推动协议在区块链领域的广泛应用,为用户提供更好的交易体验。 【2024-04-05 04:47】23btc报道,铭文流动性协议SatoshiSync近日宣布已完成种子轮和私募投资轮融资。据悉,Candaq Ventures、Maven Ca… 币资讯 2024年4月5日 0 Vitalik:加密货币的实用性低谷已然逝去。 【2024-08-02 10:39】23btc报道,Vitalik Buterin在推特上宣布,加密货币实用性的低谷已成历史。从技术层面来看,过去五年间的主要进展在于区块链的可扩展… 币资讯 2024年8月2日 0 币资讯 美现货以太坊ETF净流入1080万美元 2025年6月18日 0 币资讯 尼日利亚警方逮捕了加密货币亿万富翁林纳斯·威廉姆斯。 【2024-07-17 12:28】金财经讯,尼警方揭露, ThrowNAME Lee(别名Blord)——这名自诩的加密币巨富 已被正式拘捕。他因涉嫌网络诈骗、恐怖主义资金筹集以… 2024年7月17日 0 币资讯 联邦法官暂禁田纳西州Kalshi预测市场禁令 **美国联邦法官叫停田纳西州禁令,预测市场平台Kalshi获临时运营许可** 美国田纳西州对预测市场平台的监管行动遭遇司法阻力。根据最新法律文件,联邦法官Aleta Trauger… 2026年1月13日 0