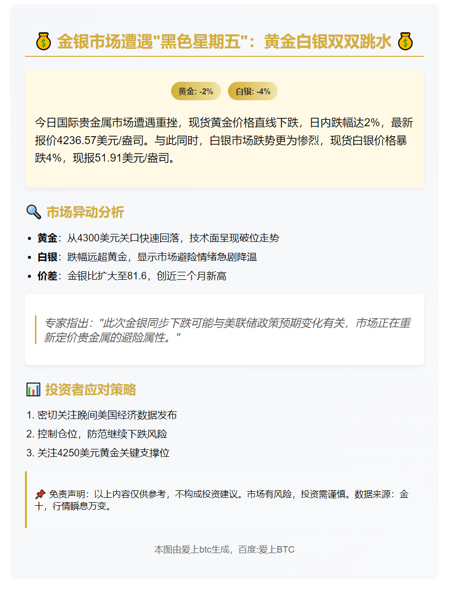
金价日内跌2% 2025年10月17日 下午10:12 • 币资讯 原创文章,作者:admin,如若转载,请注明出处:https://www.23btc.com/96284/ 赞 (0) 0 生成海报 Cango本周挖矿产出134枚BTC,持仓达6119枚 上一篇 2025年10月17日 下午10:06 巨鲸跌后增持187.5枚BTC 下一篇 2025年10月17日 下午10:17 相关推荐 币资讯 8月23日隔夜重要动态速览 2025年8月23日 0 基于AI的数字资产信用评级项目Synnax Tech完成100万美元Pre-Seed轮融资 【2024-03-07 00:57】23btc报道,基于人工智能技术的数字资产信用评级项目Synnax Tech已完成100万美元的Pre-Seed轮融资,由No Limit Ho… 币资讯 2024年3月7日 0 币资讯 伊外长欢迎结束战争倡议 伊朗外交部长表态:支持一切促成战争彻底结束的倡议 BlockBeats 3月15日消息,据伊朗国家媒体报道,伊朗外交部长近日公开表示,伊朗欢迎任何能够促成战争彻底结束的倡议,展现出… 2026年3月15日 0 币资讯 “Binance Alpha上线LINEA,9月10日首发” 2025年9月8日 0 HODL 15 Capital:超过40位亿万富豪坚守比特币不放手 【2024-09-24 10:51】23btc报道,据HODL15Capital透露,至少40位亿万富豪持有比特币。榜单前三名分别为特斯拉首席执行官埃隆·马斯克(净资产2080亿美… 币资讯 2024年9月24日 0 币资讯 伊朗迄今未派代表团赴巴基斯坦首都 **BlockBeats 消息|4 月 21 日** 据《德黑兰时报》报道:截至目前,伊朗尚未派遣任何级别的代表团前往巴基斯坦首都伊斯兰堡。 5天前 0 币资讯 ) 2025年7月3日 0 万斯或挂帅美伊和谈助推破冰 美国副总统万斯,正站上其政治生涯迄今最关键的一道前线。 据 AXIOS 报道,万斯正准备主导美国推动结束美伊战争的外交努力。耐人寻味的是,这位可能走到谈判桌中央的人物,从一开始就对… 币资讯 2026年3月27日 0 币资讯 首只2倍杠杆以太坊期货交易所交易基金(ETF)将于今日在美国上市。 【2024-06-04 17:25】据悉,今日,美国将上市由Volatility Shares推出的2倍杠杆以太坊交易所交易基金(ETF)ETHU。该ETF旨在投资以太坊期货,成为… 2024年6月4日 0 比特币周线MACD趋近金叉,宏观风险犹存 # 比特币周线释放关键信号:技术面与宏观博弈进入白热化 **BlockBeats 消息**,4月6日,Cointelegraph发布最新市场分析指出,比特币市场正处在一个关键的十字… 币资讯 2026年4月6日 0