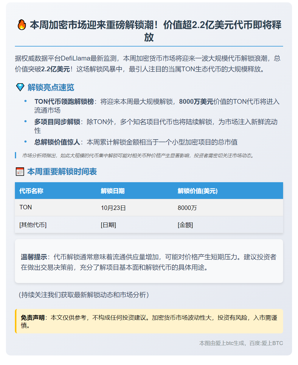
2.2亿美元代币本周解锁 2025年10月20日 下午1:06 • 币资讯 原创文章,作者:admin,如若转载,请注明出处:https://www.23btc.com/97059/ 赞 (0) 0 生成海报 韩国年内将公布稳定币法案 上一篇 2025年10月20日 下午12:49 2.2亿美元代币本周解锁 下一篇 2025年10月20日 下午1:07 相关推荐 币资讯 比特币突破11.1万美元 2025年10月16日 0 Arweave创始人表示:AO超并行计算机在人工智能技术领域取得了一些关键突破。 【2024-06-04 08:07】23btc报道,据Arweave创始人Sam Williams在X平台表示,AO超并行计算机在人工智能技术方面取得了一些关键突破。包括:在AO智… 币资讯 2024年6月4日 0 币资讯 比特币迎战通胀数据考验 2025年10月21日 0 币资讯 腾讯收购Supercell,价值超EA 🚀 战略股($MSTR)市值超越EA!*据23btc最新消息:战略股($MSTR)市值刚刚超过电子艺界(EA),一跃成为美国上市公司中市值排名第213位的企业。这一里程碑进一步凸显… 2025年11月27日 0 币资讯 Trust Wallet与币安合作为受事件影响用户提供快速验 **Trust Wallet 联合币安推出快速赔偿通道,优化受影响用户体验** Trust Wallet 官方在 X 平台发布公告,宣布正与币安合作,为受此前浏览器扩展程序 v2…. 2026年1月6日 0 APT的股价已跌破15美元的关键支持水平。这一下跌是由于公司近期公布的收入状况不佳,以及市场担忧其未来增长潜力的缩减所引起的。随着业绩前景的不确定性和投资者情绪的风险厌恶情绪增强,APT股价的下滑态势可能会持续。 【2024-04-02 19:53】23btc报道,最新数据显示,APT股价跌破15美元,目前报价14.99美元,当日跌幅达15.17%,市场波动明显,请注意风险控制。 对于APT… 币资讯 2024年4月2日 0 Arcade.xyz 将向 Pudgy Penguins 等 NFT 持有者空投 300 万枚 ARCD 【2024-02-15 20:31】据消息,Arcade.xyz,一家NFT借贷协议,将进行代币空投活动。活动中,持有特定收藏品系列的NFT的持有者(包括Pudgy Penguin… 币资讯 2024年2月15日 0 币资讯 Telegram疑似宕机 BlockBeats 消息,3 月 30 日,据网络状况监测平台 DownDetector 最新数据显示,Telegram 疑似出现宕机,部分用户或已受到影响。 目前,相关异常情况… 2026年3月30日 0 币资讯 OG咨询任命林肯·谭为亚洲董事总经理 # 专注比特币与AI领域!OG Advisory Group任命Lincoln Tan为亚洲业务董事总经理 **专注于比特币和人工智能领域的投资者关系公司 OG Advisory … 2026年2月2日 0 币资讯 比特币以太坊ETF资金流出显著 # 加密市场动态:比特币与以太坊现货ETF单日资金流出超4亿美元 据Farside Investors最新监测数据显示,2月12日,加密货币现货ETF市场出现显著资金流出。其中,比… 2026年2月12日 0