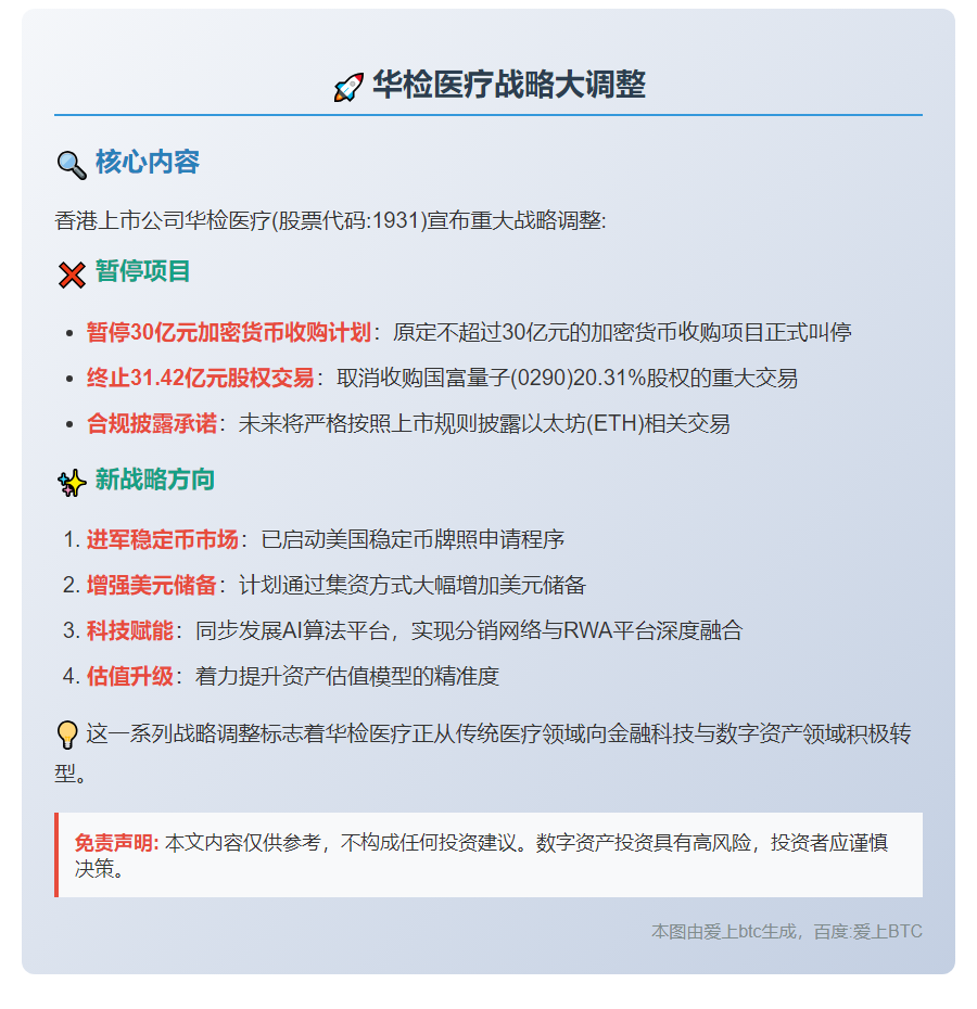
华检医疗申请美国稳定币牌照并增资 2025年11月3日 上午8:48 • 币资讯 原创文章,作者:admin,如若转载,请注明出处:https://www.23btc.com/103896/ 赞 (0) 0 生成海报 江苏央行:区块链助力小微融资 上一篇 2025年11月3日 上午8:35 现货XRP ETF或两周内推出 下一篇 2025年11月3日 上午8:59 相关推荐 黄金时报 | 6月3日晚间要闻速览 【2024-06-03 21:01】12:00-21:00要点:Fairshake、Milady、深圳、MicroStrategy1. 澳大利亚首个比特币现货交易所交易所转为ETF… 币资讯 2024年6月3日 0 币资讯 DWF合伙人:2月增持加密资产待反弹 BlockBeats 消息,3月3日,DWF Labs合伙人Andrei Grachev在社交媒体上发文透露:「过去一个月,我们已悄然增持了大量空气币、山寨币,同时加码比特币与BN… 2026年3月3日 0 币资讯 强势比特币ETF流入彰显机构需求 重磅:美国经济数据超预期,机构投资者为何持续加仓比特币? 23btc独家观点|最新市场分析显示: 就业市场超预期走强:上周五发布的非农就业数据让市场眼前一亮,新增17.7万个工作岗… 2025年5月5日 0 币资讯 数小时前,某巨鲸通过Venus平台,将4.9万枚BNB成功借出,并存入了Binance。 【2024-09-23 09:27】根据金色财经的报道,链上分析师@ai_9684xtpa观察到,一位巨鲸通过Venus借出了价值2907万美元的BNB,并参与了币安Launchp… 2024年9月23日 0 QCP Capital:“投机性购买狂潮”可能是推动加密货币价格上涨的主要原因 【2024-03-04 22:26】23btc报道,QCP Capital市场报告指出,周一亚洲交易时段出现的“投机性购买狂潮”可能是推动加密货币价格攀升的主要原因,尤其是在Mem… 币资讯 2024年3月4日 0 币资讯 24小时全网爆仓2.16亿美元,多空双爆 **BlockBeats 消息,4 月 13 日**据 **Coinglass** 数据显示:过去 24 小时,全网爆仓总额达 **2.16 亿美元**。 – **多单… 2026年4月13日 0 美SEC专员Hester Peirce仍计划推动其“代币安全港”计划 【2024-02-08 04:40】23btc报道,美国证券交易委员会(SEC)专员Hester Peirce在接受采访时表示,她仍然坚定推进“代币安全港”计划。自Peirce发布… 币资讯 2024年2月8日 0 Starknet将于9月10日通过Snapshot X进行首次主网治理投票。 改进版本:Starknet将于9月10日通过Snapshot X进行首次主网治理投票。 【2024-09-09 17:58】23btc报道,Starknet宣布将于北京时间9月10日至13日举行首次链上治理投票,这标志着其去中心化进程迈出了重要一步。此次投票将决定质押… 币资讯 2024年9月9日 0 币资讯 多签安全:验证签名步骤,搭配硬件钱包 【安全专家余弦提醒:使用Safe等多签钱包时,务必确保签名步骤可验证并搭配硬件钱包】 据慢雾创始人余弦监测,近期多签钱包安全问题频发,无论您使用Safe还是其他多签方案(不论技术模… 2025年12月25日 0 昨日,一位巨鲸(疑似与孙哥有关的地址)从币安转出了7402枚ETH,随后再次积累了6743枚ETH,总价值达到了2230万美元。 【2024-04-28 12:21】23btc报道,据链上分析师@ai_9684xtpa监测,昨日,一位庞大的持币者(疑似孙哥)从币安转出了7402枚以太币,而今又再次增持了674… 币资讯 2024年4月28日 0