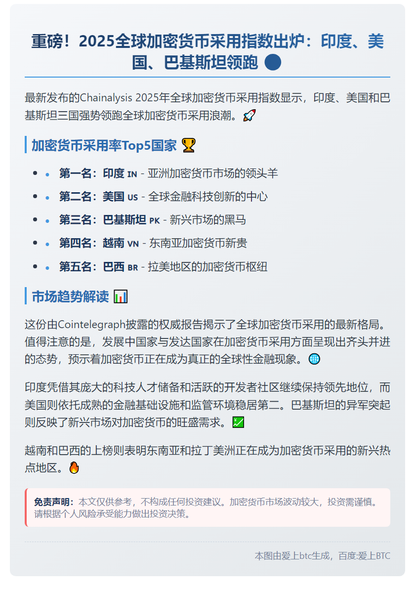
2025全球加密采用指数:印美巴居首 2025年9月4日 上午10:47 • 币资讯 原创文章,作者:admin,如若转载,请注明出处:https://www.23btc.com/74344/ 赞 (0) 0 生成海报 “某地址再购MKR,持仓超1034万美元” 上一篇 2025年9月4日 上午10:43 大额ETH转移:3新地址提币2.93亿美元 下一篇 2025年9月4日 上午11:07 相关推荐 报告:比特币挖矿占美国电力消耗的0.6%至2.3% 【2024-02-02 07:59】金色财经披露,美国能源信息署(EIA)日前发布了一份详尽的报告,关于美国比特币挖矿行业所消耗的电力。根据报告,美国比特币挖矿设施每年耗电量占该国… 币资讯 2024年2月2日 0 币资讯 中国置业增持402.91枚BNB **中国置业投资积极布局数字资产,最新动态引发市场关注** 在2023年3月24日,中国置业投资(股票代码:00736.HK)发布公告,披露了最新的资产管理动作。公司已在公开市场成… 2026年3月24日 0 币资讯 Hyperlane (HYPER)上线币安 Alpha 【重磅首发】币安Alpha强势入驻Hyperlane(HYPER),开启Web3互操作新纪元!据官方最新公告,全球领先加密交易平台币安旗下创新板块Alpha正式上线Hyperlan… 2025年4月22日 0 币资讯 币安Alpha二次空投RDAC奖励 【重磅快讯】币安Alpha突发二次福利!RDAC空投追加派送 独家爆料:就在刚刚,币安Alpha平台突发放量福利!继昨日首轮空投后,平台再次向所有参与用户派发RDAC代币奖励,单账… 2025年5月14日 0 币资讯 墨西哥交易所推零手续费金银期货 # 墨西哥证券交易所(MEXC)推出黄金与白银零手续费永续期货,进军实物资产(RWA)领域 墨西哥证券交易所(MEXC)宣布推出黄金和白银零手续费永续期货,进一步扩展其多元资产生态… 2026年1月26日 0 币资讯 比特币跌破72000美元 **BlockBeats 消息|4 月 12 日** 根据 **HTX 行情数据**,**比特币跌破 72,000 美元**,**24 小时跌幅为 0.92%**。 [](http… 2026年4月12日 0 币资讯 23btc晚报 | 5月21日重要动态速览 2025年5月21日 0 今日,香港虚拟资产ETF的成交额为3033.59万港元,共计交易了6只ETF。 【2024-06-13 16:20】23btc报道称,截至收盘,今日香港虚拟资产ETF成交额达3033.59万港元,其中:华夏比特币ETF(3042.HK)交易额为1363万港元,… 币资讯 2024年6月13日 0 币资讯 Upbit新增YGG交易对 2025年10月15日 0 币资讯 美元指数15日微跌0.09% 美元指数小幅回落,市场关注后续走势 据最新市场数据显示,美元指数于15日出现小幅下跌,当日跌幅为0.09%,最终收于98.306点。此次微调反映了市场在当前经济环境下的短期波动,投… 2025年12月16日 0