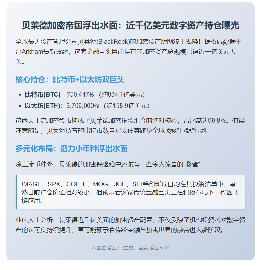
贝莱德持993亿美元加密资产 2025年9月10日 上午7:38 • 币资讯 原创文章,作者:admin,如若转载,请注明出处:https://www.23btc.com/77345/ 赞 (0) 0 生成海报 9月10日隔夜要闻速览 上一篇 2025年9月10日 上午7:35 贝莱德持近千亿美元加密资产 下一篇 2025年9月10日 上午7:39 相关推荐 Coinbase发布区块链安全立场文件(量子计算顾问委员会) BlockBeats 消息,**4 月 22 日**,Coinbase 成立的「**量子计算与区块链独立顾问委员会**」发布了首份立场文件。 ## 立场文件核心结论– … 币资讯 4天前 0 3EX CryptoGPT再次收录了十余个加密货币项目的相关信息。这些项目包含了多种基于区块链技术的创新性应用,如去中心化交易所、数字资产管理平台等。我们致力于分享这些项目的信息,以帮助人们更好地了解和参与到加密货币领域中来。在整个过程中,我们会尽可能地润色和简化信息,以便更容易理解和传播。同时,我们会替换一些敏感词汇,以遵守社交平台的规则和标准。 【2024-07-17 15:45】根据3EX CryptoGPT官方消息,3EX CryptoGPT正在持续更新加密项目信息。目前,已成功收录包括FLOW、KCS、STRK、QN… 币资讯 2024年7月17日 0 埃隆·马斯克:所有参与农耕的账户将被永久封禁,追根溯源。 【2024-04-19 16:15】23btc报道,Elon Musk在X平台表示,任何涉及农业的账户都将被封禁,并将采用Grok技术来检测、清除和追踪农业活动的渠道。 这则报道对… 币资讯 2024年4月19日 0 Pudgy Penguins安全项目经理:不需要将Pudgy Penguins NFT与SBT放在同一个钱包中 【2024-02-20 10:44】23btc报道称,NFT项目“胖企鹅”Pudgy Penguins的安全项目经理Beau在社交媒体上发文指出,持有者并非必须将Pudgy Pen… 币资讯 2024年2月20日 0 DWF Labs合伙人透露,其投资组合中包含超过5个Meme项目,并正专注于PolitFi项目。 【2024-07-18 18:11】23btc报道,DWF Labs 合伙人 Andrei Grachev 在 X 上发表言论称:“我们的投资组合中包括超过 5 个Meme项目,总… 币资讯 2024年7月18日 0 Realms获得Starknet基金会200万STRK资助 【2024-05-07 12:01】5月7日消息,Loot衍生链游项目Realms宣布获得Starknet基金会的200万枚STRK资助,用于支持Realms游戏的开发。其中,10… 币资讯 2024年5月7日 0 币资讯 马克龙警告美放松加密监管风险 马克龙警告:美国加密监管松动或成全球金融动荡导火索 法国总统马克龙近日公开指出,美国在加密货币领域日益宽松的监管态度,可能为全球金融体系带来不稳定风险。 “如果美国允许加密货币市场… 2025年12月8日 0 币资讯 霍斯金森:卡尔达诺将USDCX列为首选稳定币 # Cardano 迎来重大突破:Charles Hoskinson 宣布 USDCX 稳定币即将登陆 Cardano 创始人 Charles Hoskinson 近日宣布一项重大… 2026年1月31日 0 币资讯 美联储6月纪要显示通胀分歧 2025年7月10日 0 Robinhood Crypto EU 已上线 Solana 的质押功能。Solana 是一个快速、低成本的区块链技术,可用于构建去中心化应用程序。用户现在可以将他们的 Solana 数字货币质押到平台上,并获得与之相应的利息。这是 Robinhood Crypto EU 不断增加加密货币服务的最新一步。 【2024-06-24 16:13】23btc报道,Robinhood Crypto EU 宣布,在 X 平台上线了针对欧洲客户的 Solana 质押功能。用户可通过 Robinh… 币资讯 2024年6月24日 0