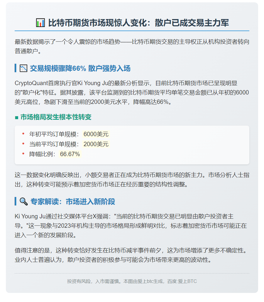
比特币期货交易以散户为主 2025年10月15日 下午12:52 • 币资讯 原创文章,作者:admin,如若转载,请注明出处:https://www.23btc.com/94803/ 赞 (0) 0 生成海报 Inference获1180万美元种子轮融资 上一篇 2025年10月15日 下午12:49 比特币下周或冲新高,但先迎回调 下一篇 2025年10月15日 下午12:56 相关推荐 币资讯 比特币或跌破9.5万,山寨币受益 【分析师观点】比特币年底前恐下探9.5万美元,山寨币或将迎来逆袭良机! **23btc报道**——近日,交易公司Wincent高级主管Paul Howard在一份市场分析报告中指出… 2025年12月5日 0 币资讯 麻吉ETH多单翻三倍 **快讯 | 黄立成ETH多头仓位再放大,持仓规模突破1440万美元** BlockBeats 消息,3月5日,据Coinbob热门地址监控显示,知名交易员「麻吉大哥」黄立成对其E… 2026年3月5日 0 币资讯 贝莱德向Coinbase Prime转入大量比特币和以太坊 **最新快讯:贝莱德大手笔转账,引发市场瞩目** 据Lookonchain监测数据显示,3月20日,全球资产管理巨头贝莱德(BlackRock)再度成为焦点。该公司刚刚向Coinb… 2026年3月20日 0 币资讯 高盛:今年美国加息概率仍低 # 高盛重磅报告:地缘冲突下,美联储今年加息可能性依然较低 **BlockBeats 消息,4月1日** —— 尽管中东局势紧张引发市场波动,但华尔街巨头高盛在其最新分析报告中为市… 2026年4月1日 0 币资讯 特朗普警示北约失去美国领导 BlockBeats讯 3月20日,前美国总统唐纳德·特朗普在Truth平台上发表炮轰,批评北约盟国拒绝加入应对伊朗的关键行动,并坚称美国一直在领导这场战斗,最终取得了胜利。 特朗… 2026年3月20日 0 币资讯 以太坊基金会抛售2.1万枚ETH 2025年10月4日 0 币资讯 币安空投今日15:00开放,230 Alpha积分可领 2025年10月19日 0 币资讯 JASMY今日为何上涨?能否触及0.01美元? **JasmyCoin (JASMY) 强势突破,单日暴涨超16%!** 在经历了数月的沉寂与下行后,JasmyCoin (JASMY) 迎来了一次令人瞩目的强势反弹。其价格在短时… 2026年1月7日 0 Ocean Protocol 推出 Ocean Enterprise Collective,企业版 V1 计划于第三季度末推出。 【2024-04-23 12:43】4月23日,去中心化数据共享协议Ocean Protocol宣布成立Ocean Enterprise Collective(OEC)。OEC由代… 币资讯 2024年4月23日 0 币资讯 Huma第三季空投资格查询开放 BlockBeats 快讯|Huma Finance 第三季空投开放查询,即刻确认你的参与资格! 2026年2月25日 0