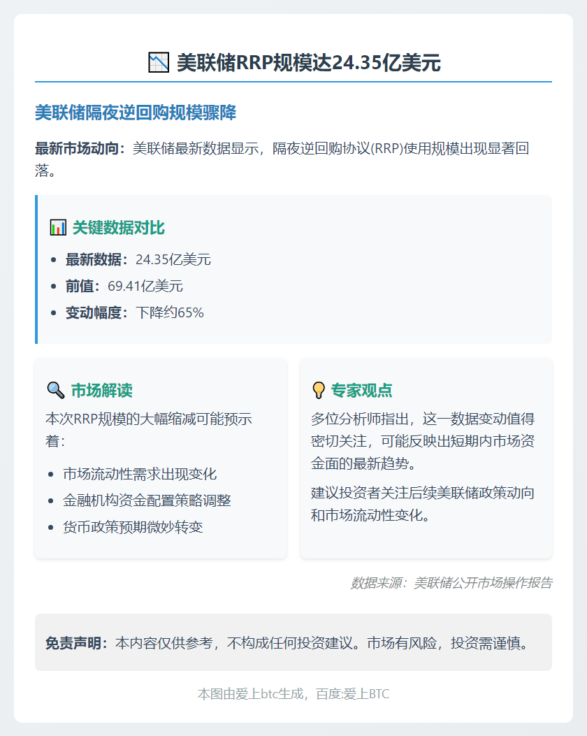
美联储RRP规模达24.35亿美元 2025年10月25日 上午2:04 • 币资讯 原创文章,作者:admin,如若转载,请注明出处:https://www.23btc.com/99792/ 赞 (0) 0 生成海报 SpaceX三日内再转出1215枚BTC 上一篇 2025年10月25日 上午12:51 德银:美联储下周或结束量化紧缩 下一篇 2025年10月25日 上午2:06 相关推荐 ether.fi即将公布重大项目进展 【2024-03-03 22:51】3月3日,流动性再质押协议 ether.fi 在社交平台发布消息,称“是否准备好了,匿名者?”,预告即将公布重大项目进展。配文中提到“准备好迎接… 币资讯 2024年3月3日 0 Fetch.ai 多签地址向 DWF Labs 币安充值地址转账 500 万枚 FET。 【2024-11-26 20:43】金色财经消息,根据@ai_9684xtpa的监测,约两小时前,Fetch.ai的多签地址向DWF Labs币安充值地址转账了500万枚FET,折… 币资讯 2024年11月26日 0 币资讯 OKX上线KITE交易活动,300万枚大奖 2025年11月3日 0 币资讯 23btc午报 | 5月7日午间动态 5月7日午间加密市场快讯:重磅事件集中爆发 今日午间(7:00-12:00)加密市场迎来多轮重磅消息: 💸 货币政策更新 | 中国央行意外宣布双降政策(降息降准) 🔍 政治调查升温… 2025年5月7日 0 美国股市持续攀升,纳斯达克综合指数上涨1%,道琼斯工业平均指数和标准普尔500指数均上涨0.8%。 【2024-11-01 21:54】金色财经消息,美国股市持续上扬,纳斯达克指数上涨1%,道琼斯指数与标准普尔500指数均上升0.8%。 这则新闻反映了美国股市的强势表现,尤其是纳… 币资讯 2024年11月1日 0 币资讯 比特币或成未来五年全球顶级资产 2025年6月27日 0 加密市场低位震荡,资金费率显情绪低迷 特朗普演讲后,加密市场重回低位:资金费率揭示市场情绪仍低迷 BlockBeats 消息,4 月 3 日 — 据 Coinglass 最新数据显示,在特朗普发表演讲后,加密市场整体走… 币资讯 2026年4月3日 0 Reya Network开发公司成功获得一笔高达1000万美元的融资,其中包括Framework Venture在内的多家投资方参与投资。 【2024-03-26 21:26】23btc报道,Reya Network的母公司Reya Labs宣布成功完成1000万美元融资,参与投资的机构包括Framework Vent… 币资讯 2024年3月26日 0 币资讯 LTC冲破110美元 2025年8月31日 0 金色早报 | 4月29日夜间重要动态一览 【2024-04-29 07:27】近7天,有2258.53枚BTC流入交易所钱包。Galaxy的研究主管决定启动一个新的闪电网络节点。ConsenSys提出了四大关键原因,支持以… 币资讯 2024年4月29日 0